EasyManua.ls Logo

Acer T230H - Chapter 4 TROUBLE SHOOTING

Acer T230H
78 pages
To Next Page IconTo Next Page
To Next Page IconTo Next Page
To Previous Page IconTo Previous Page
To Previous Page IconTo Previous Page
Loading...
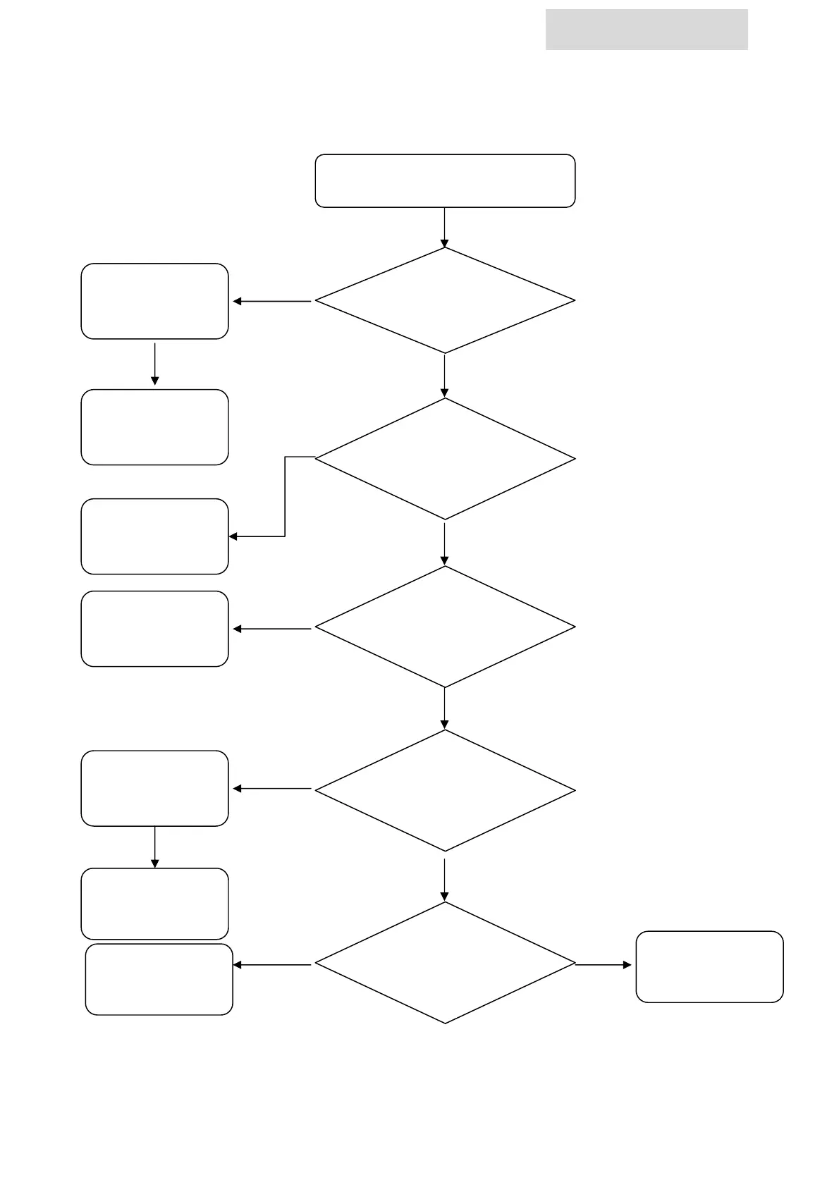
1. No Power
No Power
Check CN1
+5V
Yes
Change Power
Board
NO
Check U1=3.3V
Q7,Q8,Q9,Q13=
1.8V==1.8V
Change
U1,Q7,Q8,Q9,
Q13
NO
Check Short Of
Main Board
No
Yes
Check
Y1=24MHz
NO
Change Y1
Yes
Check U3 Pin
15,16 Clock
NO
Change U3
RU Software
ISP
Change U3
Yes
Check U3
Pin 24 level
Change U3
NO
Check Bottom
Board
Chapter 4
TROUBLE SHOOTING

Other manuals for Acer T230H

Related product manuals