EasyManua.ls Logo

ACS ICE CFA3240A - Menu Structure

ACS ICE CFA3240A
51 pages
Print Icon
To Next Page IconTo Next Page
To Next Page IconTo Next Page
To Previous Page IconTo Previous Page
To Previous Page IconTo Previous Page
Loading...
44
ICE CFA3240A-3300A-3360A I&O Manual 10/2023 Rev.11
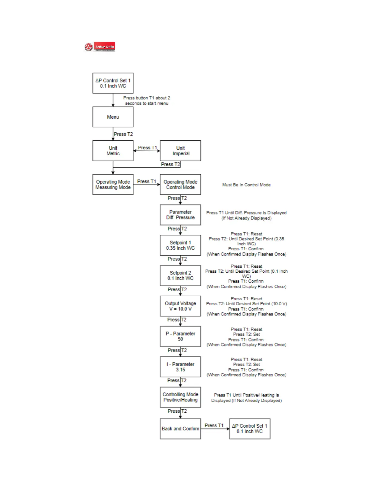
MenuOperation
9
Doc.-no.: DPC200_01_EBM_UK Issue: 12/2015
OPERATION
5.2 Menu structure

Table of Contents

Related product manuals