EasyManua.ls Logo

ACT AC2300 - Batterie Et Recharge; Panne de CA; Sorties UPS

ACT AC2300
Print Icon
To Next Page IconTo Next Page
To Next Page IconTo Next Page
To Previous Page IconTo Previous Page
To Previous Page IconTo Previous Page
Loading...
5
|
FRANÇAIS
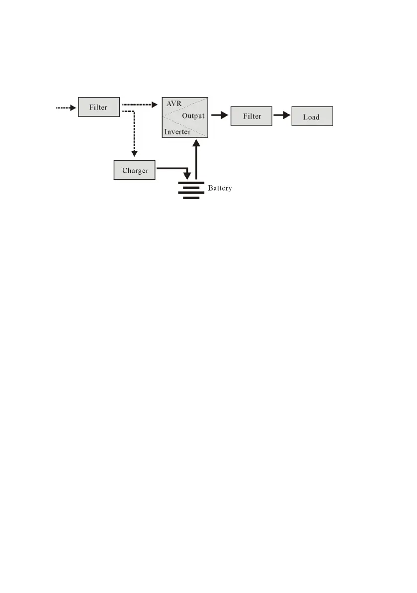
3.2 Panne de CA
En cas de panne de CA, la batterie alimentera l'inverseur puis appliquera le filtre pour
alimenter l'équipement, de sorte à assurer une alimentation continue.
3.3 Sorties UPS
L'UPS AC2300 UPS dispose de 6 sorties :
Sur le côté gauche, trois sorties pour la protection contre les problèmes
électriques (surtensions/pics).
Sur le côté droit, trois sorties pour la protection contre les problèmes électriques
(surtensions/pics) avec une fonction de sauvegarde en cas de panne de CA. La
batterie intégrée fournira l'alimentation pour assurer le fonctionnement continu de
l'équipement.
L'UPS AC2305 dispose de 2 sorties 1x IEC (C13) + 1x prise UE type F femelle:
Les deux sorties servent à la protection contre les coupures de courant (surtensions /
pics) avec une fonction de sauvegarde en cas de panne de secteur. La batterie
intégrée continuera à alimenter l'équipement connecté.
3.4 Batterie et recharge
Quand l'UPS est connecté au CA, le chargeur rechargera pleinement la batterie
en environ 10 heures.
Lorsque la batterie est épuisée, éteignez l'UPS et rechargez la batterie pendant
au moins 10 heures. Puis allumez l'UPS

Table of Contents