EasyManua.ls Logo

ACT AC2300 - Baterie a Nabíjení; Výpadek Střídavého Napětí; Výstupy UPS

ACT AC2300
Print Icon
To Next Page IconTo Next Page
To Next Page IconTo Next Page
To Previous Page IconTo Previous Page
To Previous Page IconTo Previous Page
Loading...
5
|
ČEŠTINA
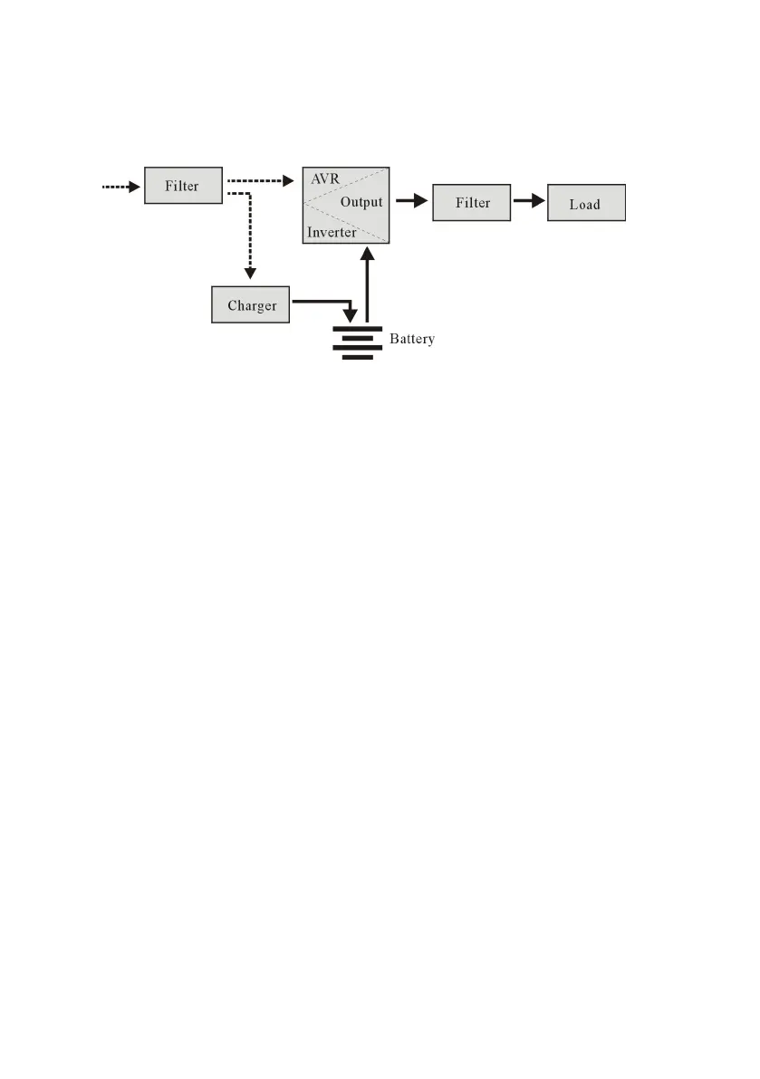
3.2 Výpadek střídavého napětí
Dojde-li k výpadku střídavého napětí, baterie bude dodávat energii do měniče a poté
projde filtrem a zajistí nepřetržité napájení zařízení.
3.3 Výstupy UPS
Jednotka UPS AC2300 má 6 výstupů:
Na levé straně tři výstupy pro ochranu proti výpadku napájení (přepětí/impulz).
Na pravé straně tři výstupy pro ochranu proti výpadku napájení (přepětí/impulz)
se záložní funkcí při výpadku střídavého napětí. Integrovaná baterie nadále
dodává energii pro připojená zařízení.
Jednotka UPS AC2305 má 2 výstupy 1x IEC (C13) + 1x zásuvka EU typ F zásuvka:
Oba výstupy jsou určeny pro ochranu proti výpadku napájení (přepětí/impulz) se
záložní funkcí při výpadku střídavého napětí. Integrovaná baterie nadále dodává
energii pro připojená zařízení.
3.4 Baterie a nabíjení:
Po připojení jednotky UPS připojena k síti střídavého napětí nabíječka plně
nabije baterii přibližně za 10 hodin.
Když je baterie vybitá, vypněte UPS a nechte ji nabíjet alespoň 10 hodin. Potom
zapněte jednotku UPS

Table of Contents