EasyManua.ls Logo

ACT AC2300 - AC Hiba; Akkumulátor És Feltöltése; UPS Kimenetek

ACT AC2300
Print Icon
To Next Page IconTo Next Page
To Next Page IconTo Next Page
To Previous Page IconTo Previous Page
To Previous Page IconTo Previous Page
Loading...
5 | MAGYAR
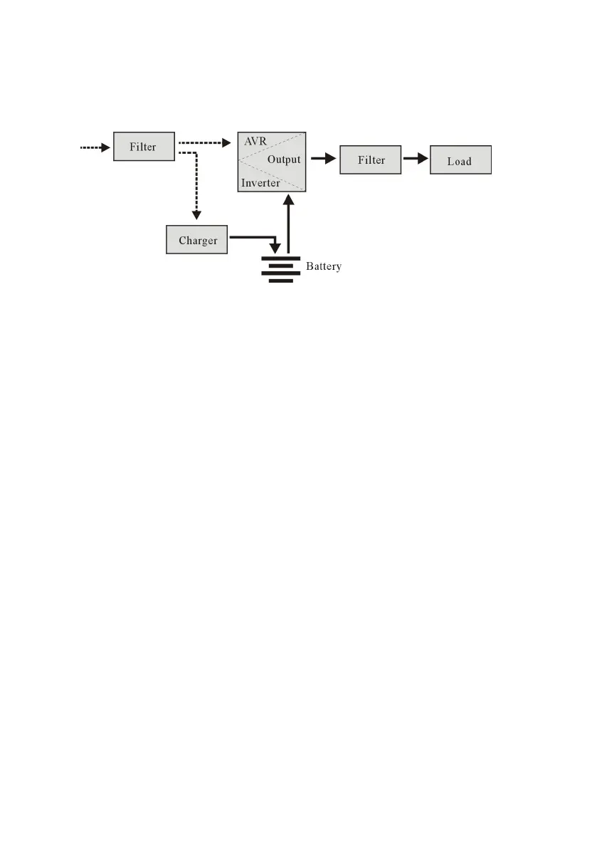
3.2 AC hiba
Amikor váltakozó árammal kapcsolatban hiba történik, az akkumulátor árammal látja
el a feszültség-átalakítót, majd áthalad a szűrőn, és áramot biztosít a berendezés
számára, hogy az áramellátás folyamatos legyen.
3.3 UPS kimenetek
Az AC2300 UPS 6 kimenettel rendelkezik:
A bal oldalon három kimenet áramkimaradás (túlfeszültség/tüske) elleni
védelemhez.
A jobb oldalon három kimenet az áramkimaradás (túlfeszültség/tüskék)
elleni védelemhez, tartalék funkcióval, ha az AC meghibásodik. A beépített
akkumulátor továbbra is táplálja a csatlakoztatott berendezéseket.
Az AC2305 UPS 2 kimenettel rendelkezik: 1x IEC (C13) + 1x EU Ftípusu female
aljzat:
Mindkét kimenet áramkimaradás (túlfeszültség/tüske) elleni védelemre szolgál,
tartalék funkcióval, ha az AC meghibásodik. A beépített akkumulátor továbbra is
táplálja a csatlakoztatott berendezéseket.
3.4 Akkumulátor és feltöltése
Amikor a szünetmentes tápegység váltakozó áramú áramforráshoz van
csatlakoztatva, a töltő kb. 10 óra alatt tölti fel teljesen az akkumulátort.
Ha az akkumulátor lemerült, kérjük, kapcsolja ki az UPS-t, és töltse fel az
akkumulátort legalább 10 óra hosszat. Ezután kapcsolja be az UPS -t.

Table of Contents