EasyManua.ls Logo

ACT AC2300 - Lichtnetstoring; UPS Uitgangen; Accu en Laden

ACT AC2300
Print Icon
To Next Page IconTo Next Page
To Next Page IconTo Next Page
To Previous Page IconTo Previous Page
To Previous Page IconTo Previous Page
Loading...
5
|
NEDERLANDS
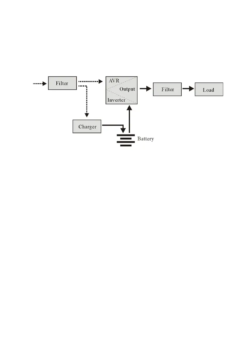
3.2 Lichtnetstoring
Bij een lichtnetstoring levert de accu stroom aan de omvormer waarna deze het filter
passeert. Vervolgens wordt de aangesloten apparatuur van stroom voorzien,
waardoor een continue voeding verzekerd is.
3.3 UPS uitgangen
De AC2300 UPS heeft 6 uitgangen:
Aan de linkerkant drie uitgangen voor bescherming tegen een stroomstoring
(overbelasting)
Aan de rechterkant drie uitgangen voor bescherming tegen een stroomstoring
(overbelasting) met een back-up functie bij een lichtnetstoring. De ingebouwde
batterij levert dan stroom aan de aangesloten apparatuur.
De AC2305 UPS heeft 2 uitgangen 1x IEC (C13) + 1x EU-contactdoos type F:
Beide uitgangen zijn voor bescherming tegen een stroomstoring (overbelasting) met
een back-up functie bij een lichtnetstoring. De ingebouwde batterij levert dan stroom
aan de aangesloten apparatuur.
3.4 Accu en laden
Als de UPS op het lichtnet is aangesloten, laadt de lader de accu volledig op in
ongeveer 10 uur.
Als de accu leeg is, moet u deze direct laden om de levensduur van de accu te
verlengen.

Table of Contents