EasyManua.ls Logo

AERMEC NRA-H - Wiring Diagrams - Power Connections; Unit Power Supply Connections

AERMEC NRA-H
64 pages
Print Icon
To Next Page IconTo Next Page
To Next Page IconTo Next Page
To Previous Page IconTo Previous Page
To Previous Page IconTo Previous Page
Loading...
46
CARATTERISTICHE
FEATURES
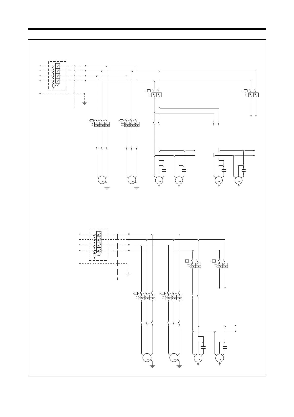
SCHEMI ELETTRICI • WIRING DIAGRAMS
Gli schemi elettrici sono soggetti ad aggiornamento; è opportuno fare riferimento allo schema elettrico allegato all'apparecchio.
Wiring diagrams may change for updating. It is therefore necessary to refer always to the wiring diagram inside the units.
NRA 202-302
67936.00
1
7
L3
L2
L1
N
M
3
M
3
L3
L2
L1
N’
PE
LINEA 400V 50Hz
3Ph + N
SEZ. A
M
1
M
1
x 252-302
M
1
M
1
CIRCUITO
AUSILIARIO
230V 50Hz
NL
IL
MTCP1
CCP1
CP1
MTCP2
CCP2
CP2
MTV
CV1
MV1
CM
MV1
CM
CV2
MV2
CM
MV2
CM
MTA
7
5
3
1
8
6
4
2
1
2
3
4
5
6
1
2
RS
PE
T
3
4
5
6
1
2
3
4
5
6
1
2
RS
PE
T
3
4
5
6
1
2
3
4
2
4
6
8
2
4
6
8
1
2
3
4
x 252-302
NRA 202 - 252 - 302
NRA 352 - 402 - 502
NRA 2027 - 2527 - 3027
NRA 3527 - 4027 - 5027
COLLEGAMENTO ALIMENTAZIONE
POWER CONNECTIONS
NRA 202 D - 252 D - 302 D
NRA 352 D - 402 D - 502 D
NRA 2027 D - 2527 D
NRA 3027 D - 3527 D
NRA 4027 D - 5027 D
NRA 202 H - 252 H
NRA 302 H - 352 H
NRA 402 H - 502 H
L3
L2
L1
N
M
3
M
3
L3
L2
L1
N’
PE
LINEA 400V 50Hz
3Ph + N
SEZ. A
M
1
CIRCUITO
AUSILIARIO
230V 50Hz
M
1
NL
IL
MTCP1
CCP1
CP1
MTCP2
CCP2
CP2
MTV
CV
MV
CM
MV
MTA
CM
7
5
3
1
8
6
4
2
1
2
3
4
5
6
1
2
RS
PE
T
3
4
5
6
1
2
3
4
5
6
1
2
RS
PE
T
3
4
5
6
1
2
3
4
2
4
6
8
1
2
3
4
NRA 251
NRA 251 D

Other manuals for AERMEC NRA-H

Related product manuals