EasyManua.ls Logo

AERMEC NRA-H - Wiring Diagrams - Auxiliary Circuits

AERMEC NRA-H
64 pages
Print Icon
To Next Page IconTo Next Page
To Next Page IconTo Next Page
To Previous Page IconTo Previous Page
To Previous Page IconTo Previous Page
Loading...
48
CARATTERISTICHE
FEATURES
CIRCUITO AUSILIARIO
230V 50Hz
L
N
2 1
LINE
LOAD
21
M13 SC
230V 50Hz
12
230V 50Hz
12
1
2
3
4
5
6
7 8
M6 SC M18 SC
M3 SE1
CCP1
R1
CCP2
R2
FRC
TR
21
22
21
22
L1 L2
0
024
230
024
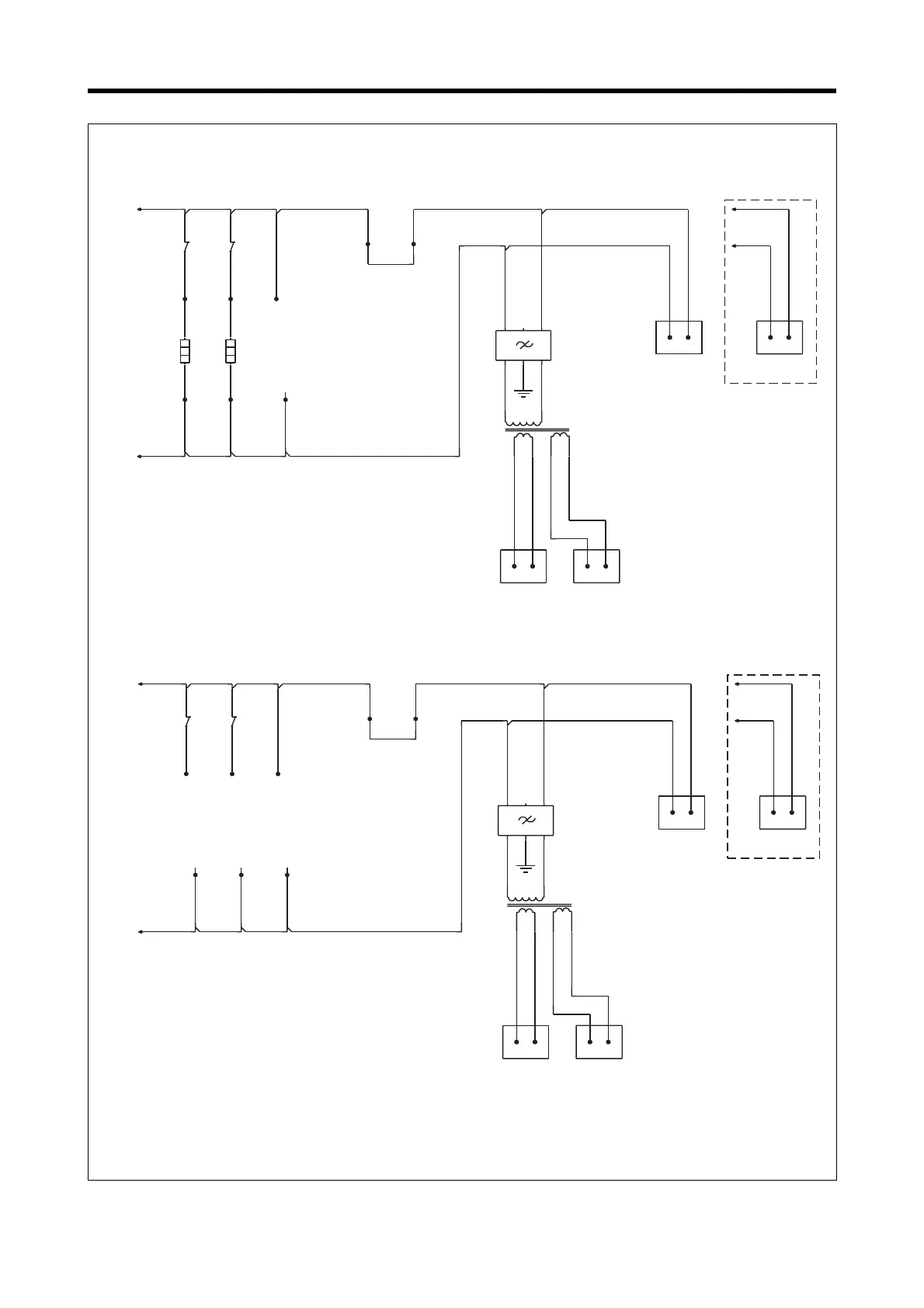
SCHEMI ELETTRICI • WIRING DIAGRAMS
Gli schemi elettrici sono soggetti ad aggiornamento; è opportuno fare riferimento allo schema elettrico allegato all'apparecchio.
Wiring diagrams may change for updating. It is therefore necessary to refer always to the wiring diagram inside the units.
CIRCUITO AUSILIARIO
AUXILIARY CIRCUIT
NRA 202 H - 252 H - 302 H - 352 H
CIRCUITO AUSILIARIO
230V 50Hz
L
N
2 1
LINE
LOAD
21
M13 SC
230V 50Hz
12
230V 50Hz
12
1
2
3
4
5
6
7 8
M6 SC M18 SC
M3 SE1
CCP1 CCP2
FRC
TR
21
22
21
22
L1 L2
0
024
230
024
NRA 202 - 252 - 302 - 352
NRA 2027 - 2527 - 3027 - 3527

Other manuals for AERMEC NRA-H

Related product manuals