EasyManua.ls Logo

Agilent Technologies 6674A - Page 33

Agilent Technologies 6674A
161 pages
Print Icon
To Next Page IconTo Next Page
To Next Page IconTo Next Page
To Previous Page IconTo Previous Page
To Previous Page IconTo Previous Page
Loading...
Troubleshooting 33
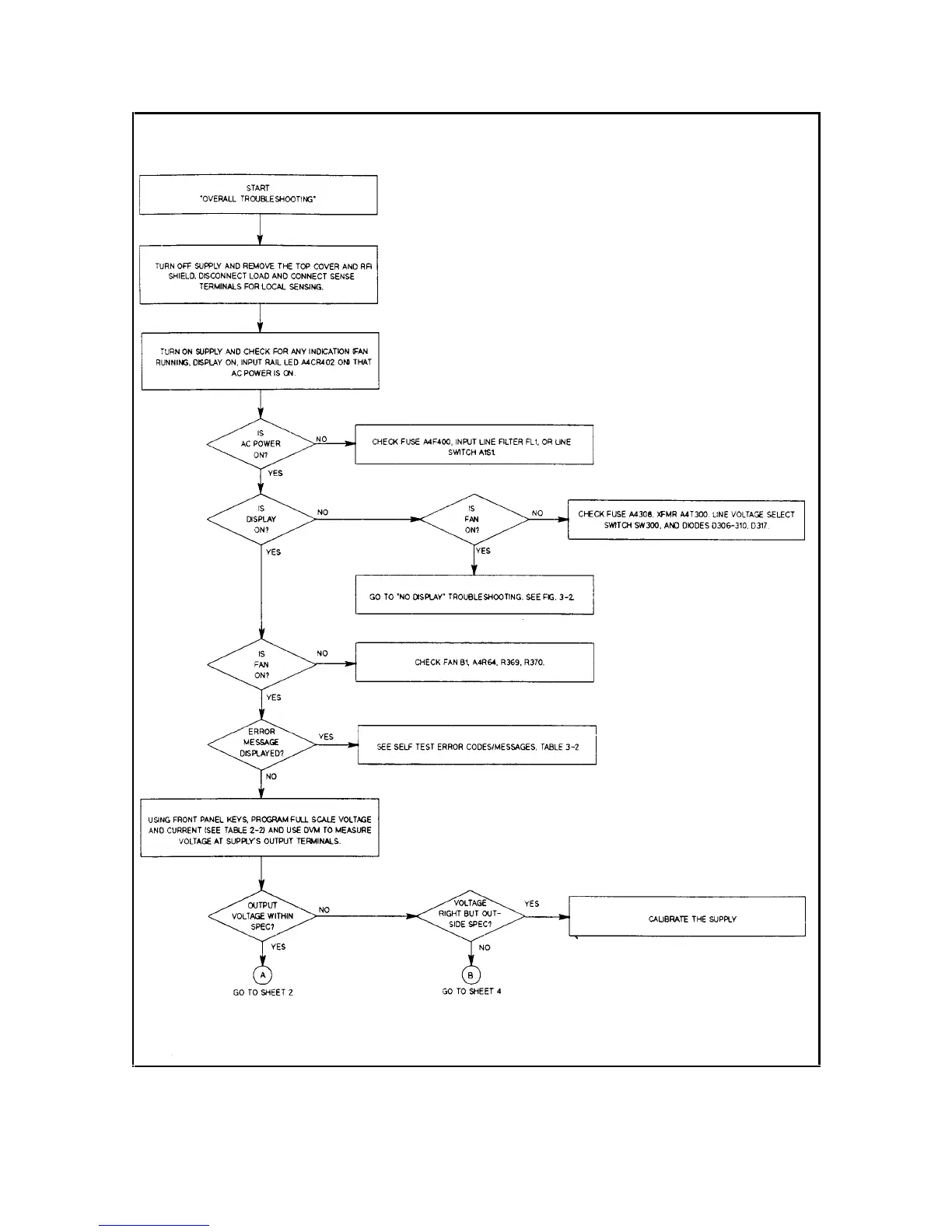
Figure 3-1. Overall Troubleshooting (Sheet 1 of 4)

Table of Contents

Related product manuals