EasyManua.ls Logo

ALLIANCE STENXASP543DN01 - Page 56

ALLIANCE STENXASP543DN01
71 pages
Print Icon
To Next Page IconTo Next Page
To Next Page IconTo Next Page
To Previous Page IconTo Previous Page
To Previous Page IconTo Previous Page
Loading...
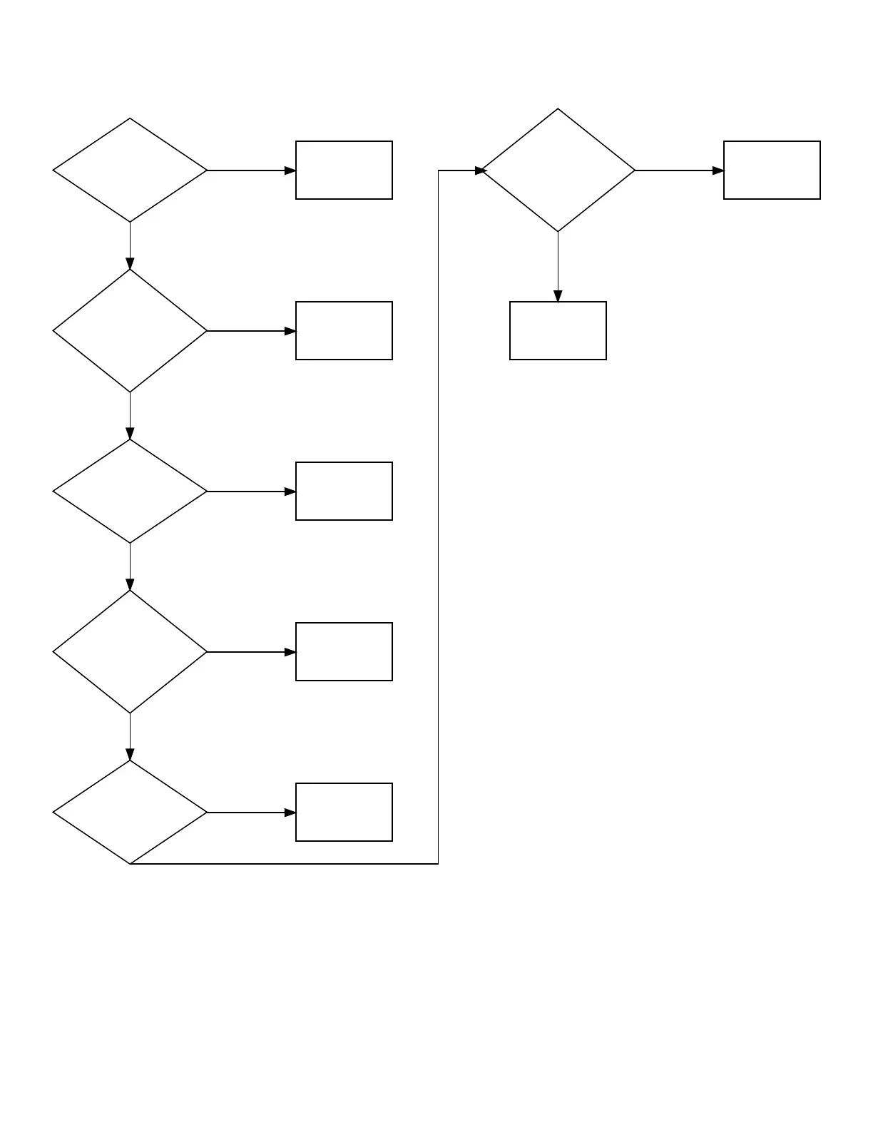
NOTE: Unplug the motor wire harness from the motor connection block before starting this test.
Start Terminals:
Continuity exists
between switch
terminal 5 and
terminal 3 (black or
copper wire).
Start Terminals:
Manually depress
actuator. Continuity
broken between switch
terminal 5 and
terminal 3 (black or
copper wire).
Yes
Inoperative motor
switch. Replace
switch.
No
Run Terminals:
Continuity broken
between switch
terminal 6 and
terminal 5 (yellow or
copper wire).
Yes
Inoperative motor
switch. Replace
switch.
No
Run Terminals:
Manually depress
actuator. Continuity
exists between switch
terminal 6 and
terminal 5 (yellow or
copper wire).
Yes
Inoperative motor
switch. Replace
switch.
No
Heater Circuit
Terminals: Continuity
broken between switch
terminal 1 and switch
terminal 2.
Yes
Inoperative motor
switch. Replace
switch.
No
Heater Circuit
Terminals: Manually
depress actuator.
Continuity exists
between switch
terminal 1 and switch
terminal 2.
Yes
Inoperative motor
switch. Replace
switch.
No
Motor switch checks
O.K.
Yes
Inoperative motor
switch. Replace
switch.
No
Test Procedures
©
Copyright, Alliance Laundry Systems LLC -
DO NOT COPY or TRANSMIT
56 Part No. D515519R3

Table of Contents

Related product manuals