EasyManua.ls Logo

ALLIANCE STENXASP543DN01 - No Heat - Electric

ALLIANCE STENXASP543DN01
71 pages
Print Icon
To Next Page IconTo Next Page
To Next Page IconTo Next Page
To Previous Page IconTo Previous Page
To Previous Page IconTo Previous Page
Loading...
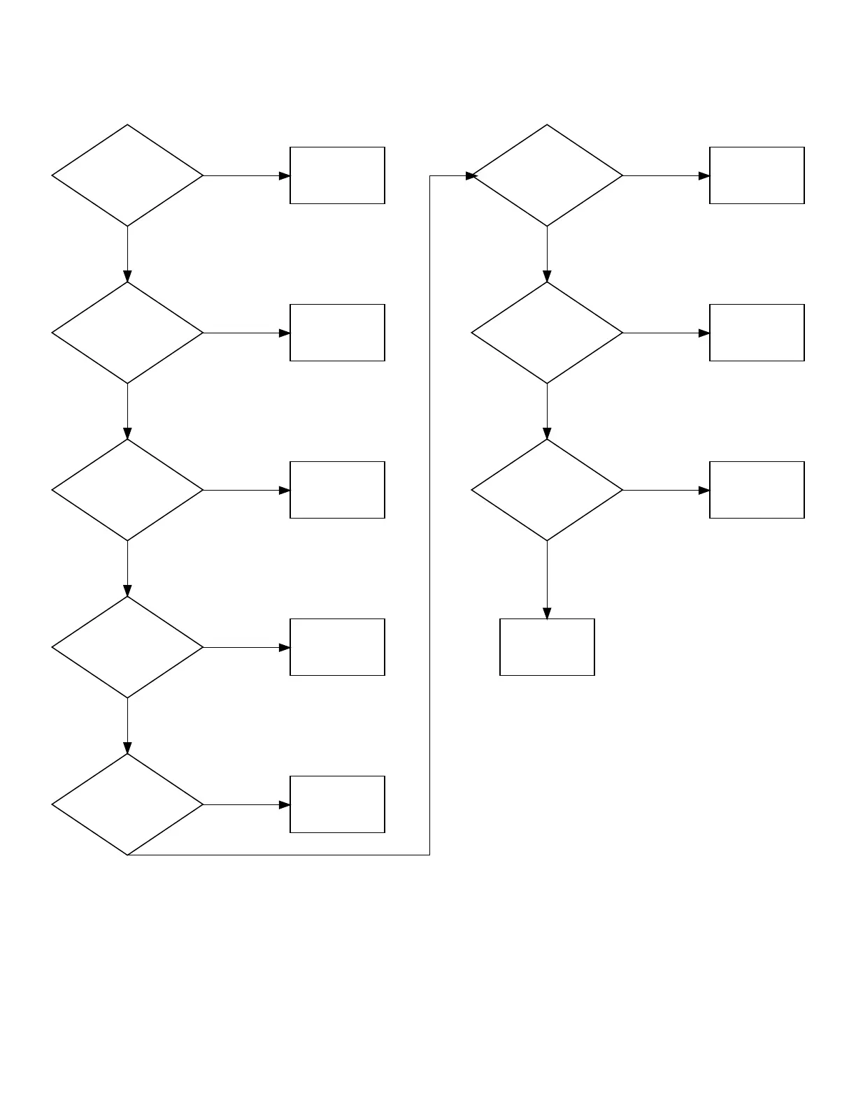
No Heat - Electric
(1)
Is there voltage
across the leads to
the heating element?
(2)
Is there voltage from
the output side of
the limit thermostat
to L2?
No
Replace heating
element
Yes
(3)
Is there voltage to
the input side of the
limit thermostat to
L2?
No
Check and replace
wiring between
components. Replace
element.
Yes
(4)
Is there voltage to
the output side of
the thermo fuse on
the element?
No
Check for proper air
flow and operation of
limit thermostat.
Yes
(5)
Is there voltage to
the input side of the
thermal fuse?
No
Check and replace
wiring between
components. Replace
element.
Yes
(6)
Is there voltage on
N.O. on top of heat
relay?
No
Replace thermo fuse.
Yes
(7)
Is there voltage on
COM on top of heat
relay?
No
Correct wiring
between the control
and thermo fuse on
the element.
Yes
(8)
Check for proper
operation of
centrifugal switch on
motor. Does it
operate properly?
No
Replace the control.
Yes
Replace motor.
No
Correct wiring
between motor and
element and motor L2.
Yes
Electronic Control Troubleshooting
©
Copyright, Alliance Laundry Systems LLC -
DO NOT COPY or TRANSMIT
45 Part No. D515519R3

Table of Contents

Related product manuals