EasyManua.ls Logo

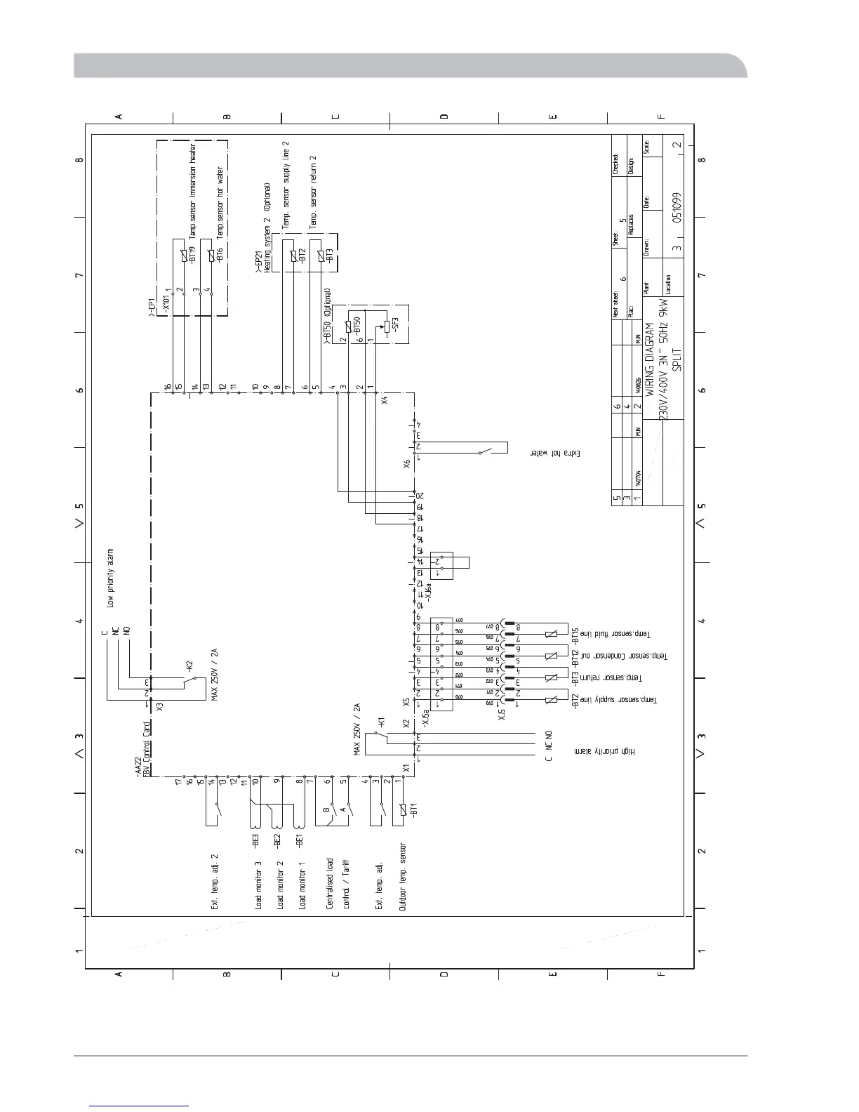
Alpha-InnoTec L12 SPLIT - Component Positions - HM 8-12 SPLIT; HM 8-12 SPLIT Component Layout

Alpha-InnoTec L12 SPLIT
112 pages
Print Icon
To Next Page IconTo Next Page
To Next Page IconTo Next Page
To Previous Page IconTo Previous Page
To Previous Page IconTo Previous Page
Loading...
SPLIT74
Miscellaneous
Electrical circuit diagram

Table of Contents

Related product manuals