EasyManua.ls Logo

AMD XILINX VEK280 - Page 30

AMD XILINX VEK280
78 pages
Print Icon
To Next Page IconTo Next Page
To Next Page IconTo Next Page
To Previous Page IconTo Previous Page
To Previous Page IconTo Previous Page
Loading...
3/20/24, 12:51 PM
Unofficial Document
https://docs.amd.com/internal/api/webapp/print/d54fa025-f5b0-4797-be6e-41b3e31f9548
30/78
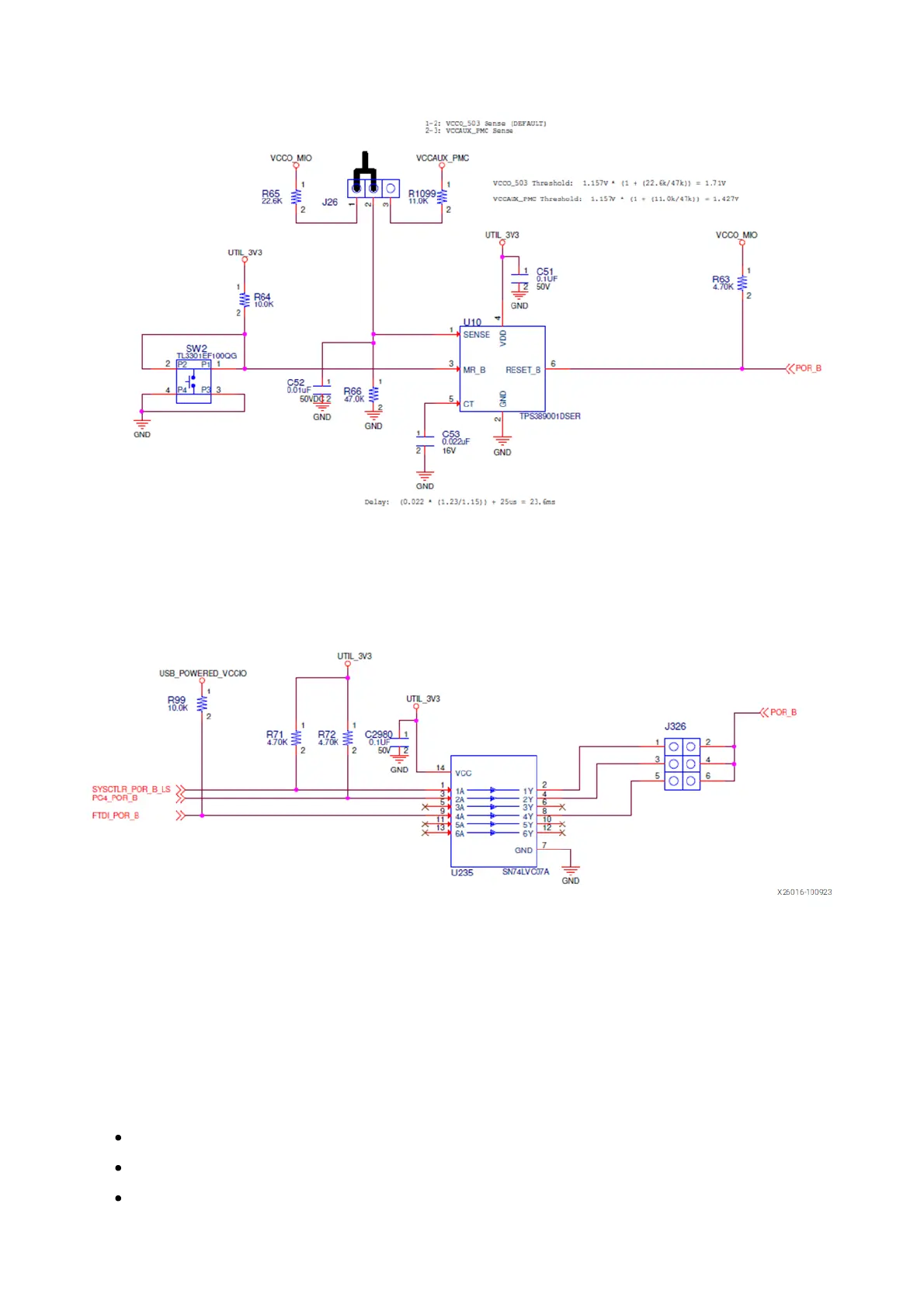
PMC and LPD MIO
The following sections provide the MIO peripheral mapping implemented on the
VEK280 evaluation board. See the Versal Adaptive SoC Technical Reference Manual
(AM011) for more information on MIO peripheral mapping. Additional signal
connectivity can be located in the following schematic sections:
Bank 500: See schematic page 10
Bank 501: See schematic page 10
Bank 502: See schematic page 11

Related product manuals