EasyManua.ls Logo

Anywave MHPTV - Page 23

Anywave MHPTV
37 pages
Print Icon
To Next Page IconTo Next Page
To Next Page IconTo Next Page
To Previous Page IconTo Previous Page
To Previous Page IconTo Previous Page
Loading...
MHPTV TX Quick Start Guide
MHPTV-QSG-DOC-V1.1, 12/05/2018 Page 23 of 37
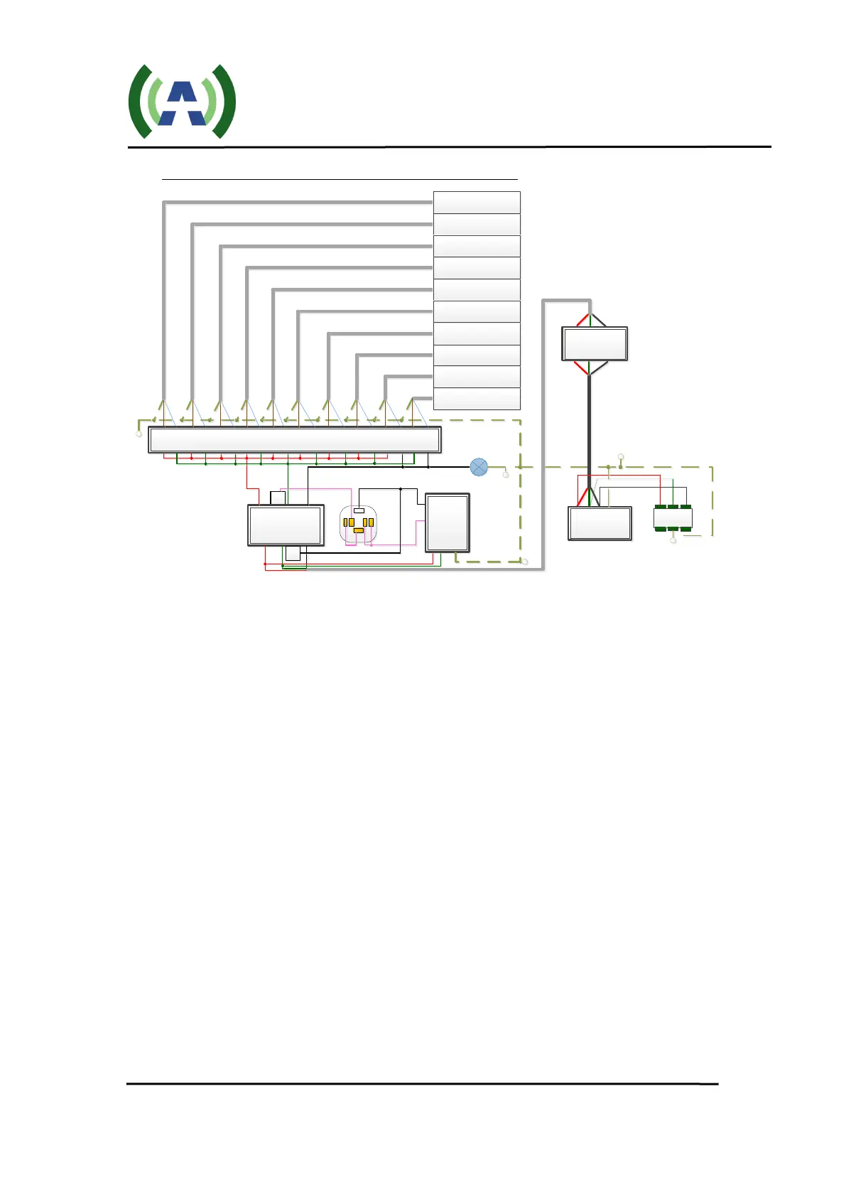
2-PA 208VAC, Three-Phase AC Distribution Wiring
A1
1 2 3 4 5 6 7 8 9 10 11 12 13 14 15 16 17 18 19 20
Amp2
Amp1
Load
Controller
Spare1
Spare2
Exciter one
1L1 3L2 5L3
2T1 4T2 6T3
A2
-
DC24 V
+
AC208V
L N Gnd
Schneider
iC65N D 50A
1 2 3 4 5
L1 L2 L3 Gnd
KDY-20-
4P
Spare4
Gnd
Gnd
Gnd
Gnd
Gnd
UK35
AC
24v/50w
F16-371/24VD
SIEMENS
3TF45 22
-1X
UK50
PE
Spare5
Spare3
Properly connect the four wires to the terminal block as shown in the above diagram,
taking care to notice which terminal is connected to the chassis Ground in your
system. Be sure to connect the GND terminal properly and other three connections as
L1, L2, and L3.