EasyManua.ls Logo

Anywave MHPTV - Page 25

Anywave MHPTV
37 pages
Print Icon
To Next Page IconTo Next Page
To Next Page IconTo Next Page
To Previous Page IconTo Previous Page
To Previous Page IconTo Previous Page
Loading...
MHPTV TX Quick Start Guide
MHPTV-QSG-DOC-V1.1, 12/05/2018 Page 25 of 37
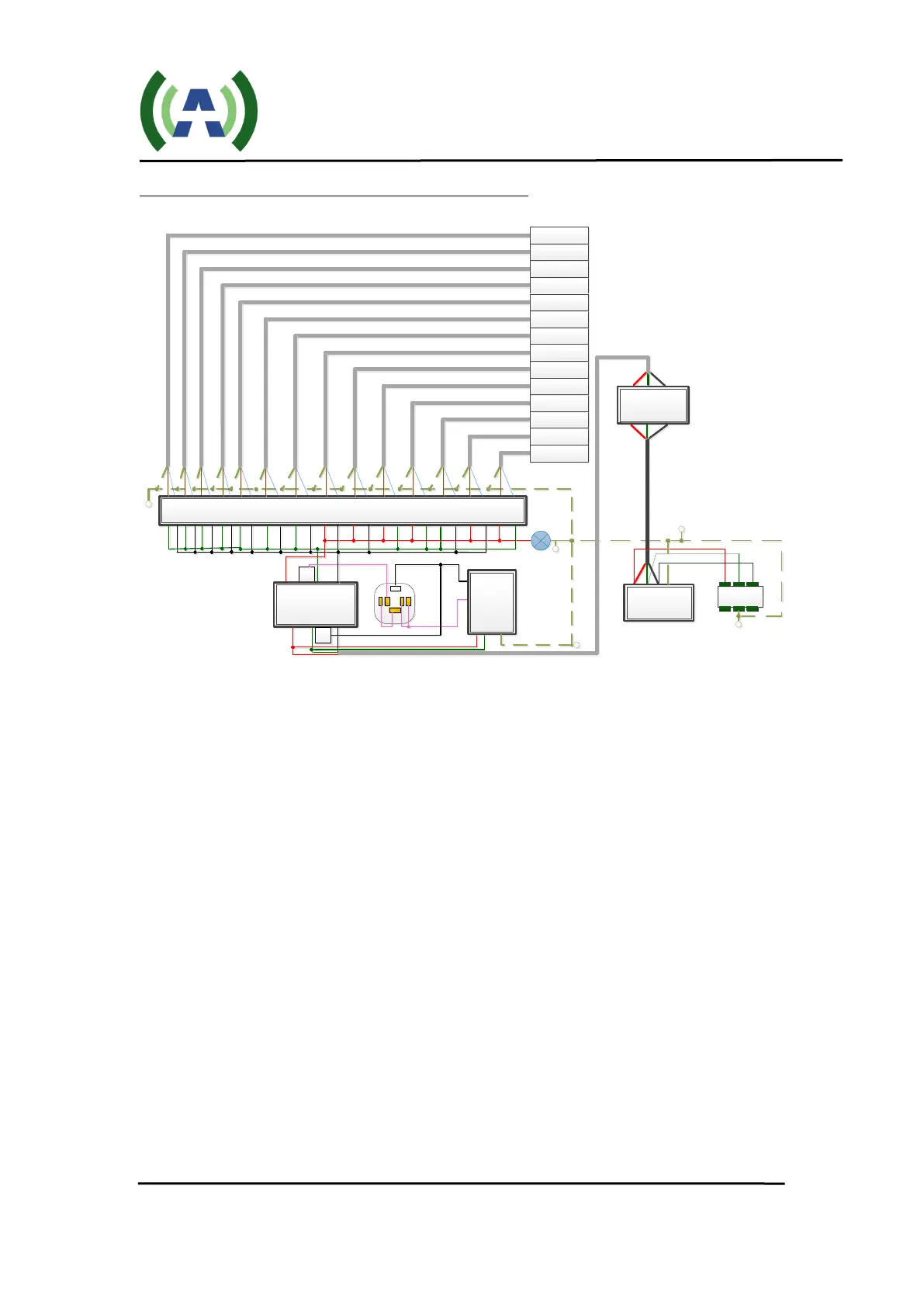
4-PA 208VAC, Three-Phase AC Distribution Wiring
A1
1 2 3 4 5 6 7 8 9 10 11 12 13 14 15 16 17 18 19 20 21 22 23 24 25 26 27 28
Amp3
Amp2
Amp1
Load
Exciter one
Spare1
Controller
1L1 3L2 5L3
2T1 4T2 6T3
A2
-
DC24 V
+
AC208V
L N Gnd
Schneider
iC65N 4D 63A
1 2 3 4 5
L1 L2 L3 Gnd
KDY-20-
4P
Spare3
Gnd
Gnd
Gnd
Gnd
Gnd
UK35
AC
24v/50w
F16-371/24VD
SIEMENS
3RT50461BB40
UK50
PE
Spare4
Spare2
Spare5
Amp4
Set-top fan
Exciter two
Properly connect the four wires to the terminal block as shown in the above
diagram, taking care to notice which terminal is connected to the chassis Ground in
your system. Be sure to connect the GND terminal properly and other three
connections as L1, L2, and L3.