EasyManua.ls Logo

AOC L22W631 - Page 41

AOC L22W631
96 pages
Print Icon
To Next Page IconTo Next Page
To Next Page IconTo Next Page
To Previous Page IconTo Previous Page
To Previous Page IconTo Previous Page
Loading...
22’’ LCD TV AOC L22W631
41
C137
1000pF
+
C188
10uF/16V
U107
PI5V330SQE
9
13
2
1
5
3
6
11
10
12
14
15
4
168
7
DC
S2D
S1A
IN
S1B
S2A
S2B
S1C
S2C
DD
S1D
/EN
DA
VCCGND
DB
+5V_SW
PB_CB1
+5V_SW
C135
0.047uF
C139
0.047uF
C160
270pF
HD_Y1
Q107
PMBS3904
R124
100Ω
R191
R141
4.7KΩ
G_IN0
HD_Y1
R194 NC
R131
22Ω 1/ 10W
C138
0.047uF
R139
4.7KΩ
R135
22Ω 1/ 10W
+5V_SW
R121
100Ω
R140
4.7KΩ
Q112
PMBS3904
FB102
B0603/30
1 2
HD_Y6,11
R138
4.7KΩ
C155
100pF
R118
470Ω
FB103
B0603/30
1 2
BI0 2
FB109
300 OHM
1 2
R143
NC 100Ω
G_IN0
R190
NC 100Ω
R_IN0
FB110
300 OHM
1 2
C162
270pF
Q108
PMBS3904
+
C146
10uF/16V
PR_CR1
R136
68Ω 1/ 10W
R125
10KΩ
ROUT6
R142
4.7KΩ
C166
33pF
FB108
300 OHM
1 2
R122
75Ω
R126
10KΩ
BI0- 2
VIDEO_SEL4
R192
R116
75Ω
B_IN0
PB_CB1
C157
100pF
R119
75Ω
+
C142
10uF/16V
R134
68Ω 1/ 10W
+
C148
10uF/16V
FB104
B0603/30
1 2
R128
10KΩ
R127
10KΩ
R189
NC 75Ω
C153
100pF
GI0 2
R152
NC 100Ω
R_IN0
PR_CR1
Q109
PMBS3904
R137
4.7KΩ
PR_CR6,11
BOUT6
B_IN0
Q110
PMBS3904
+
C144
10uF/16V
RI0- 2
R117
100Ω
C141
0.047uF
SOG0 2
R196 NC
GI0- 2
Q111
PMBS3904
R115
75Ω
RI0 2
R195 NC
C165
270pF
C159
33pF
+
C143
10uF/16V
C136
0.047uF
C164
33pF
C140
0.047uF
R187
NC 75Ω
R120
75Ω
+5V_SW
T2448-1-X-X-5-070321
0.5
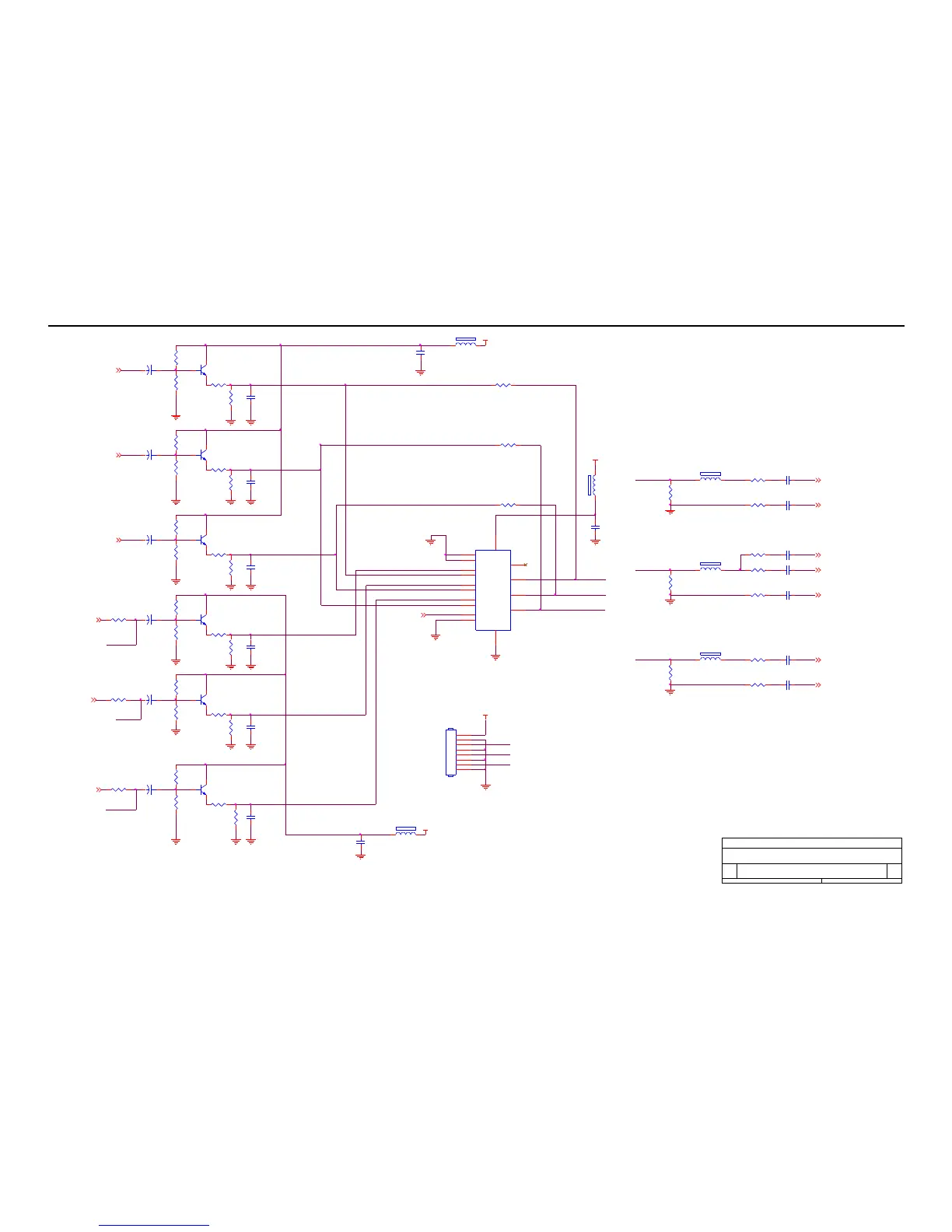
07. COMPONENT/RGB Input
A3
8 13Wednesday, March 21, 2007
Title
Size Document Number Rev
Date: Sheet of
R193
R129
10KΩ
R132
22Ω 1/ 10W
R188
NC 75Ω
R133
68Ω 1/ 10W
GOUT6
PB_CB6,11
R123
75Ω
R130
10KΩ
CN111
NC CONN
1
2
3
4
5
6
7
8

Related product manuals