EasyManua.ls Logo

AOC L22W631 - Page 42

AOC L22W631
96 pages
Print Icon
To Next Page IconTo Next Page
To Next Page IconTo Next Page
To Previous Page IconTo Previous Page
To Previous Page IconTo Previous Page
Loading...
22’’ LCD TV AOC L22W631
42
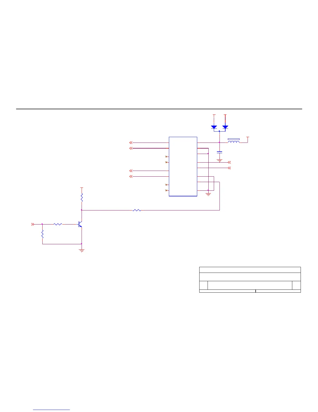
2007-2-6 CHANGE ISP CIRCUITQ502
PMBS3904
T2448-1-X-X-5-070321
0.5
09. IIC Switch
A4
10 13Wednesday , March 21, 2007
Title
Size Document Number Rev
Date: Sheet of
FB502
NC 300 OHM
1 2
R502
22KΩ 1/10W
VGA_SDA
C501
0.1UF
ISP_SCL
ISP_SDA
U111
74HC4052D
12
1
14
5
15
2
11
4
10
9
7
8
6
13
3
16
1Y0
2Y0
1Y1
2Y1
1Y2
2Y2
1Y3
2Y3
S0
S1
VEE
GND
/E
1Z
2Z
VCC
R504
4.7K
+5V
+5V
D104
BAV70
3
1
2
+5V
VGA_5V
VGA_SCL
IIC STATE
R503
10KΩ 1/10W
UOC3_SCL
R501 100
UOC3_SDA

Related product manuals