EasyManua.ls Logo

Argo PLATINUM EVO 21 - Page 36

Argo PLATINUM EVO 21
76 pages
Print Icon
To Next Page IconTo Next Page
To Next Page IconTo Next Page
To Previous Page IconTo Previous Page
To Previous Page IconTo Previous Page
Loading...
Service Manual
maintenance
18
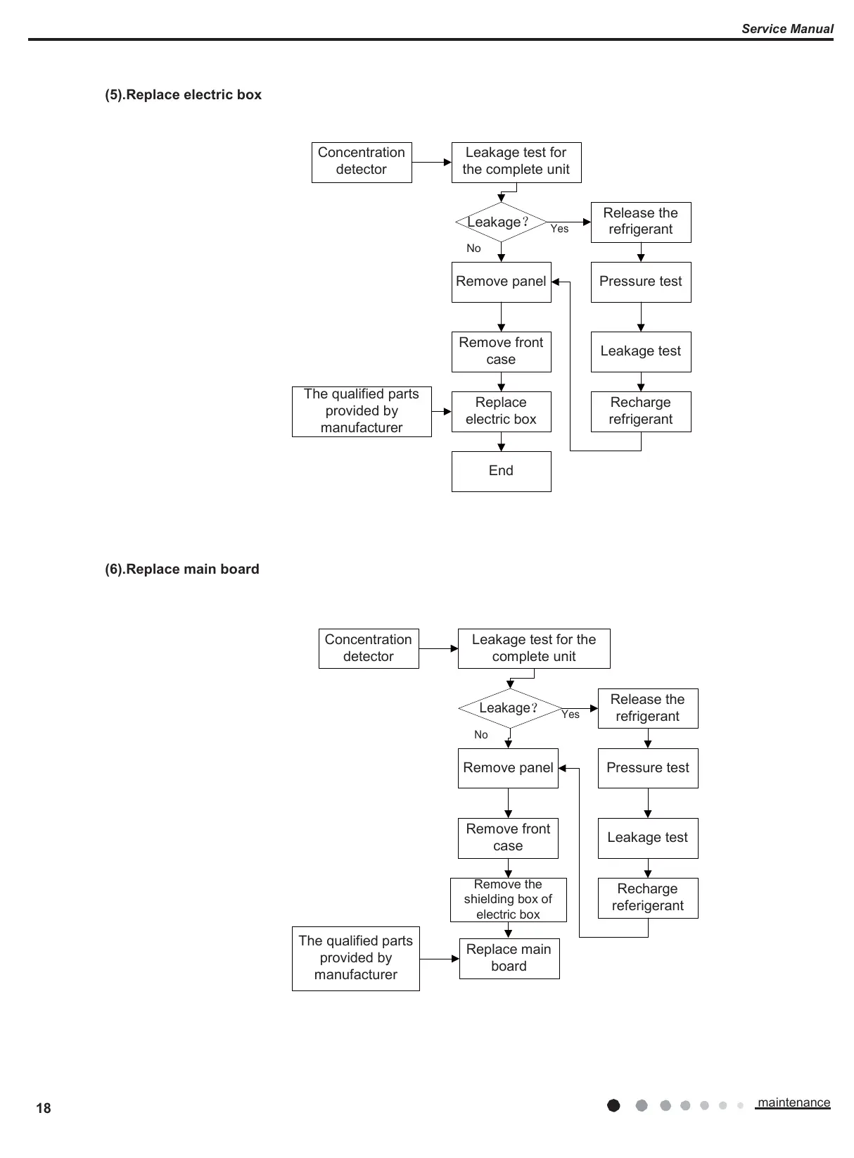
(5).Replace electric box
(6).Replace main board
Concentration
detector
Leakage test for the
complete unit
Leakage
No
Yes
Release the
refrigerant
Remove panel Pressure test
Remove front
case
Leakage test
Remove the
shielding box of
electric box
Recharge
referigerant
Replace main
board
The qualified parts
provided by
manufacturer
End
Concentration
detector
Leakage test for
the complete unit
Release the
refrigerant
Remove panel
Pressure test
Leakage test
Recharge
refrigerant
Remove front
case
The qualified parts
provided by
manufacturer
Replace
electric box
Leakage
No
Yes

Related product manuals