EasyManua.ls Logo

Armitage Shanks Markwik 21 - Page 15

Armitage Shanks Markwik 21
28 pages
Print Icon
To Next Page IconTo Next Page
To Next Page IconTo Next Page
To Previous Page IconTo Previous Page
To Previous Page IconTo Previous Page
Loading...
15
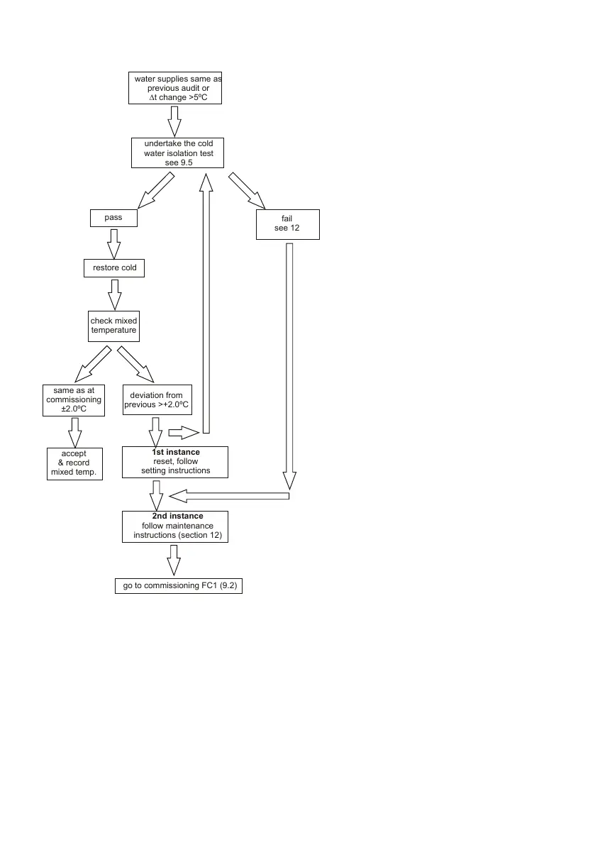
Fitting Field Test Audit (FC2)
go to commissioning FC1 (9.2)
2nd instance
follow maintenance
instructions (section 12)
1st instance
reset, follow
setting instructions
accept
& record
mixed temp.
same as at
commissioning
2.0
C
±
º
deviation from
previous >+2.0
ºC
check mixed
temperature
restore cold
pass
fail
see 12
undertake the cold
water isolation test
see 9.5
water supplies same as
previous audit or
∆t change >5ºC
9.5 In-eld ‘Cold Water Isolation’
(CWI) test.
Note: To gain access to the cold water isolat-
ing valve, unscrew the right hand shroud (42)
& slide forward to expose the isolating screw
on top of the cold inlet leg (see g 24, section
13). Using a at-blade screw driver, the screw
can be rotated 90° anti-clockwise to isolate
the cold water supply.
Prior to commencing the CWI test, ensure:
1. The water supply conditions are met either:
A. For commissioning a new product
(see table 1, section 4).
B. Or the inlet ∆t is within ±5°C to when the
product was commissioned (see 9.4).
NOTE It is important that the hot
temperature is greater than 55°C
2. Mixed water outlet temperature is
correct (see table 2, section 10).
To perform a CWI test, operate the product
using the sensor. Then conduct the following
procedure:
1. Record the steady state temperature of
both hot and cold water supplies.
Note the ∆t.
2. Record the temperature of the mixed
water at the outlet.
3. Isolate the cold water supply (by rotating
the isolating screw 90°) & monitor the
ow of water from the outlet.
If the ow ceases, CWI test passed:
1. Restore the cold water supply by rotating
the isolator screw 90° clockwise.
2. Slide the shroud back & screw onto the
wall plate.
3. Re-check the temperature of the stabilised
mixed water at the outlet to ensure it is still
correct. Accept & record mixed temperature
.
If there is an ongoing ow of water from the mixed water outlet, then 5 seconds after CWI collect the
discharging water into a measuring vessel for 60 seconds. To pass the CWI test the volume of collected
water should be less than 120ml.
If the product fails CWI test, see FC2 (section 9). Follow product maintenance (see section 12) and
servicing (see section 10) instructions.
9.6 Setting temperature for sensor operated mixers
These products do not allow the user to select the desired blend temperature. We therefore recommend
setting a blend temperature of 39 to 40°C rather than the normally applicable 41°C maximum associated
with “user adjustable” products. This ensures comfort to more sensitive users.

Related product manuals