EasyManua.ls Logo

ATS Co-Pilot - Diode Installation for Exhaust Brake

ATS Co-Pilot
14 pages
Print Icon
To Next Page IconTo Next Page
To Next Page IconTo Next Page
To Previous Page IconTo Previous Page
To Previous Page IconTo Previous Page
Loading...
Where to connect it: Exhaust brake solenoid’s ground wire.
How to connect it: Cut the solenoid’s ground wire and attach it to the Co-Pilot’s gray wire with
a butt connector.
Tips: The solenoid has two wires coming off of it, one is positive and the other is the negative
(ground). Do your best to shield this wire from the elements.
You can use the warm-up feature of your exhaust brake by simply turning off the Co-Pilot
Box and turning on the exhaust brake’s toggle switch.
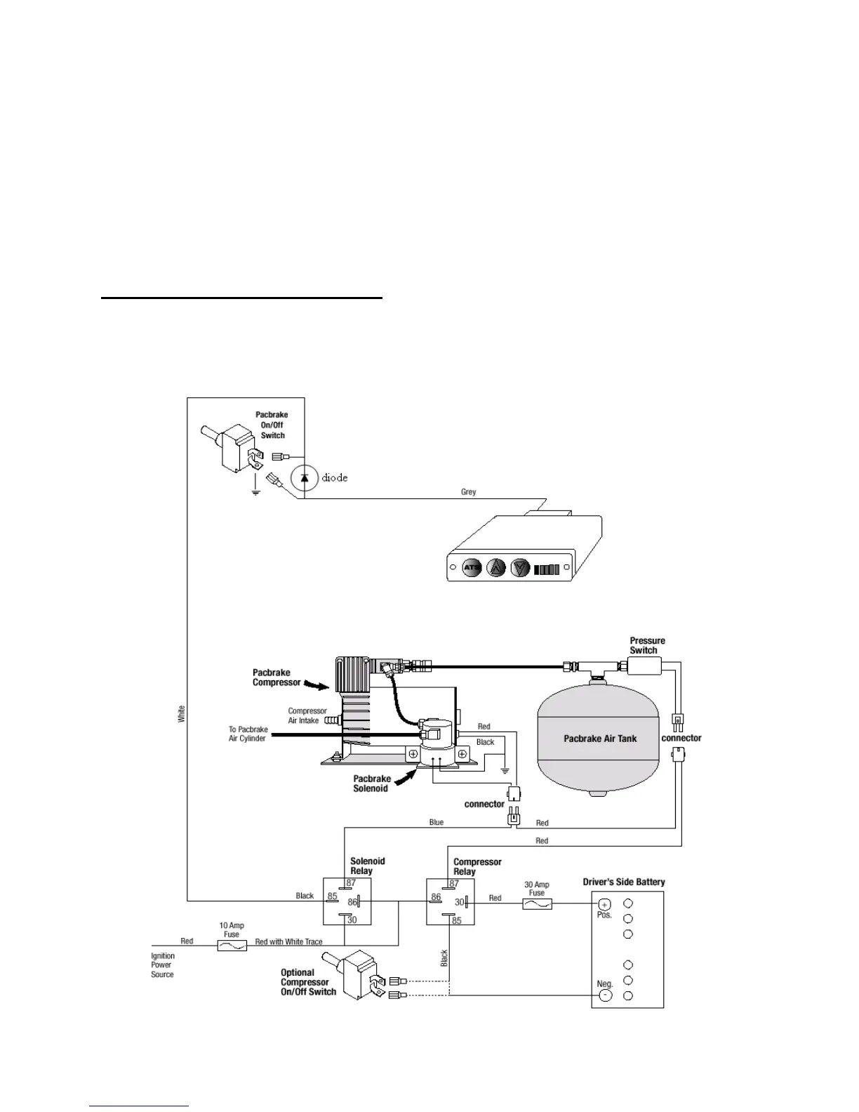
-Diode- All models with Exhaust Brake
There is a stripe on the diode that indicates the positive side. Attach the positive side of the
diode to pin 85 of the Pacbrake relay. Attach the negative side of the diode to the gray Co-Pilot
wire. See the provided wiring diagram for clarification.