EasyManua.ls Logo

Avitel 5303 - Wiring Quick Reference Guide

Default Icon
64 pages
Print Icon
To Next Page IconTo Next Page
To Next Page IconTo Next Page
To Previous Page IconTo Previous Page
To Previous Page IconTo Previous Page
Loading...
59
© 2008 Directed Electronics. All rights reserved.
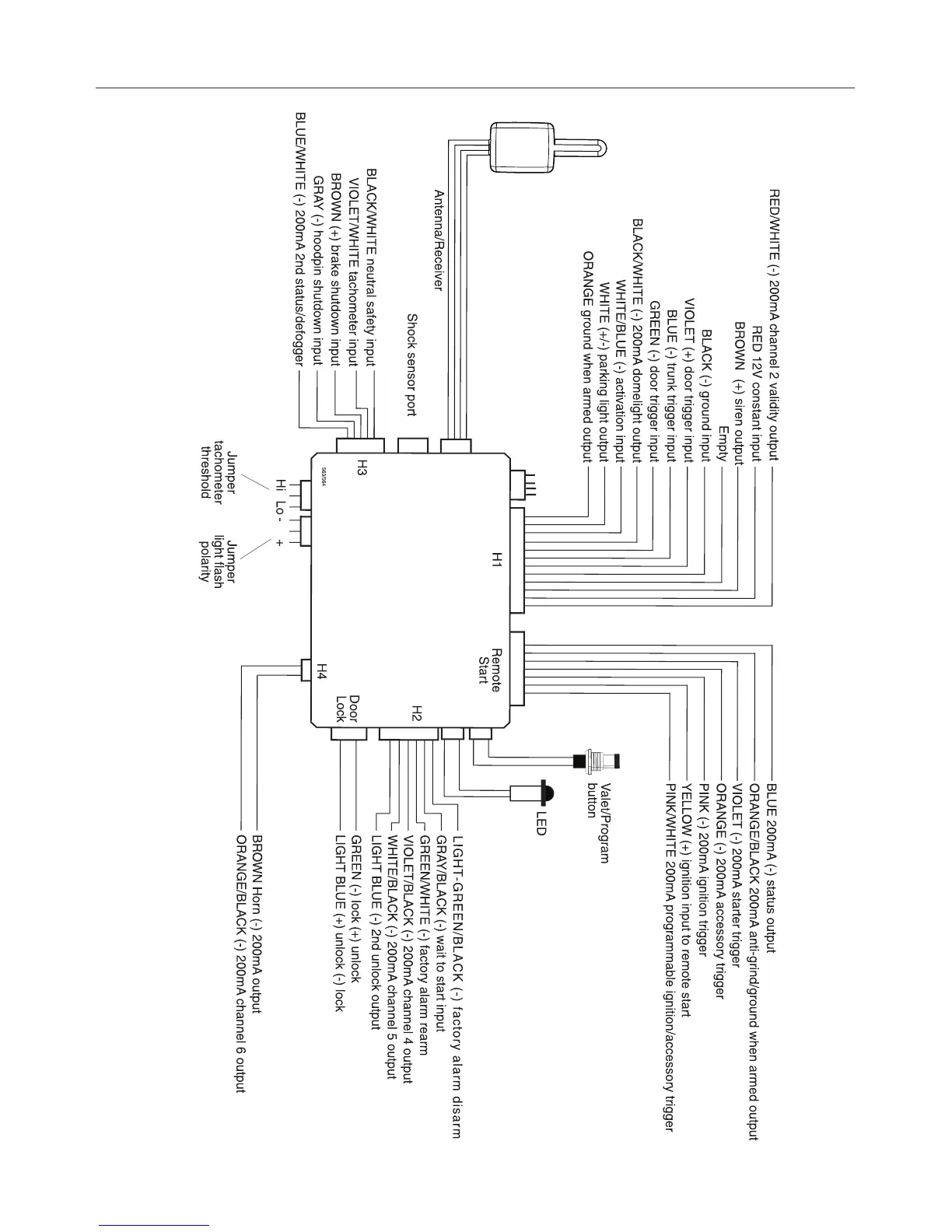
Wiring quick reference guide
Bitwriter/D2D port

Table of Contents