EasyManua.ls Logo

Bandit 2590 - Page 71

Bandit 2590
120 pages
Print Icon
To Next Page IconTo Next Page
To Next Page IconTo Next Page
To Previous Page IconTo Previous Page
To Previous Page IconTo Previous Page
Loading...
Bandit
67Copyright 6/18
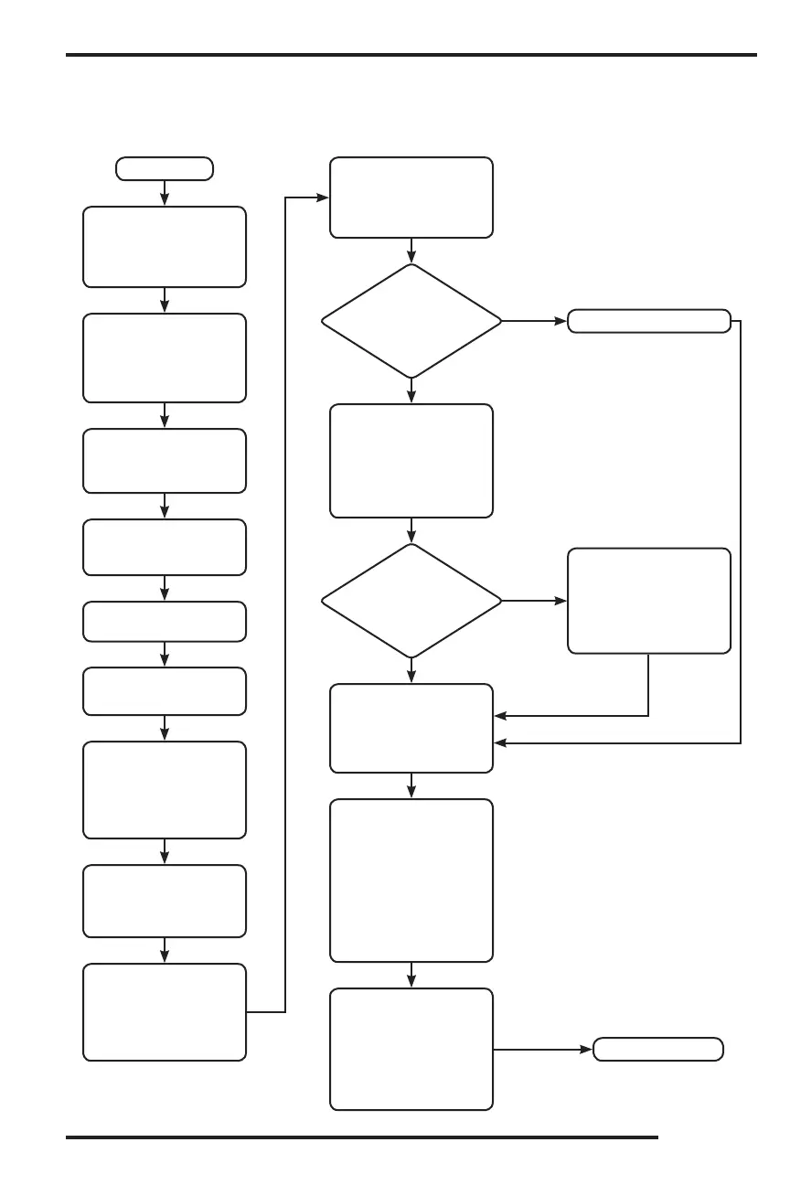
MODEL 2590
DRUM HEAD BEARING YEARLY SERVICE
MAINTENANCE
BEARING RELUBE PROCEDURE
START
If the procedure is
performed outside,
protect the bearings
from rain or snow
Follow all
pre-maintenance shut
down procedures and
prevent shaft rotation
Sweep o󰀨 large
contamination from
bearing housings
Spray industrial solvent
and wipe or scrub o󰀨
housing
Release drive
belt tension
Remove 4 cap bolts
from bearing housing
Wipe o󰀨 cap bolts and
their threads with a
clean shop rag, spray
with light oil, cover in
rag and lay aside
With a crowbar, pry
sequentially under the
cap pry slots at each
corner of the bearing
Lift o󰀨 the top cap,
inspect, wipe interior
clean with a clean shop
towel and place on a
clean surface
Inspect grease
condition for extreme
wear, contamination or
water emulsi cation
High amount of
contamination
present?
With nitrile gloves on,
and with a clean rag,
manually scoop and
wipe out grease from
cavity and place in
disposal bucket
Changing from one
grease to another?
Manually work new
grease into the bearing
and  ll the housing to
approximately 1/2 full
with new grease
Reinstall bearing cap
and tap with rubber
hammer until top and
bottom halves are
seated. Ensure mating
surface are clean and
labyrinth seals are
seated properly. Match
marks have to line up.
Reinstall 4 cap
bolts and retorque
sequentially (suggest
a clockwise pattern in
20 ft-lb increments)
to instruction manual
speci cation
Replace bearing
Clean inside of housing,
including top cap,
and spray bearing
with solvent. Dry with
pressurized air and wipe
with clean rag
FINISH
YES
NO
YES
NO

Related product manuals