EasyManua.ls Logo

Belimo ECON-ZIP-BASE - Economizer Test

Belimo ECON-ZIP-BASE
46 pages
Print Icon
To Next Page IconTo Next Page
To Next Page IconTo Next Page
To Previous Page IconTo Previous Page
To Previous Page IconTo Previous Page
Loading...
24
0
6/16 - Subject to change. © Belimo Aircontrols
(
USA
)
, Inc
.
ZIP
Eco
n
o
m
i
z
er
S
ervice and
C
ommissioning
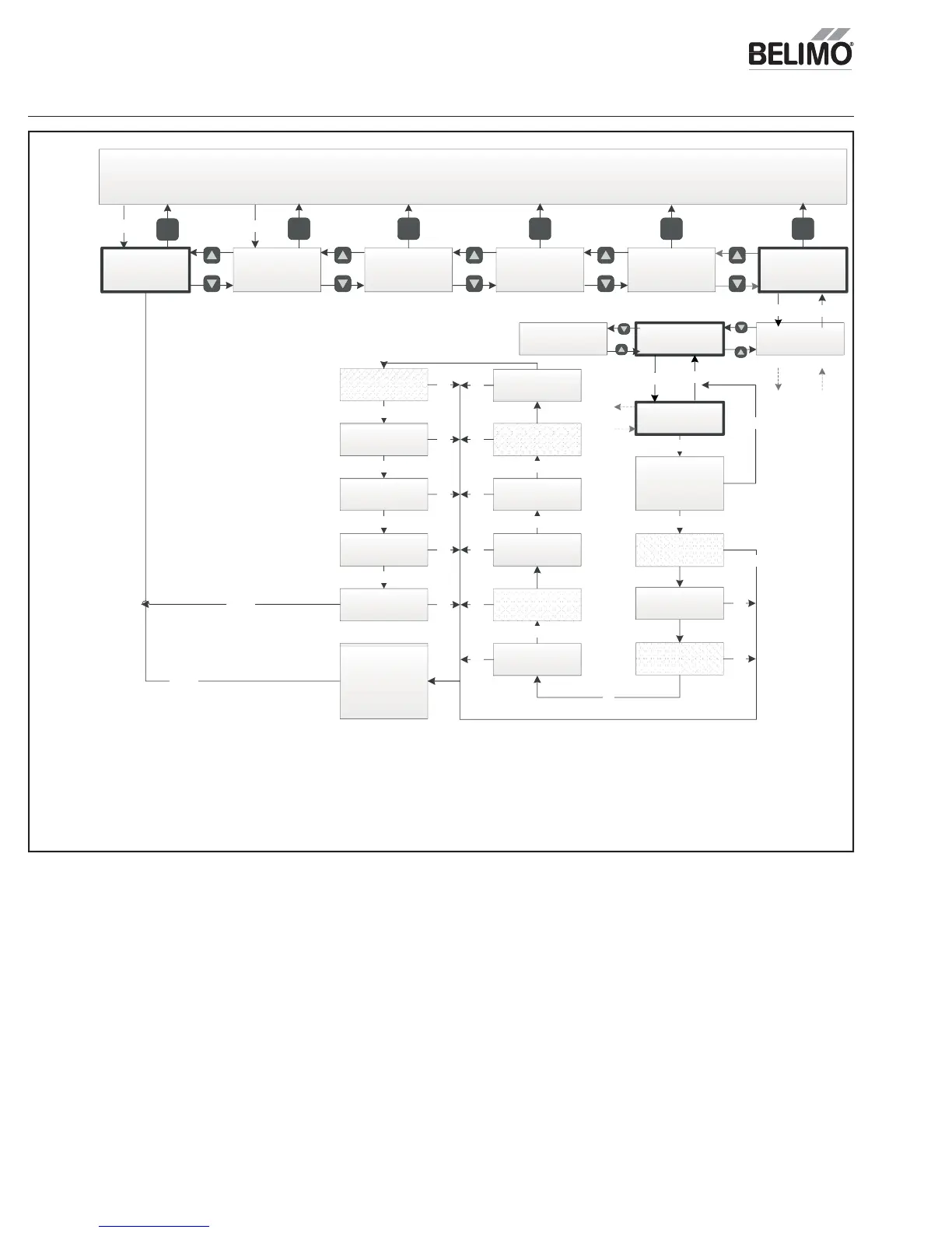
Manual Mode
Acceptance Test
Economizer
Test
Push ok to run
Economizer Test
Push esc to run
return to auto
OK
(1) Only displayed if acceptance test or manual mode is active. If not present navigation jumps over this
entry. Must press OK to return to automatic.
(2) Only displayed after setup has been completed.
(3) Only displayed if a compressor is running. During this test the compressor (CC1) will run for 60 seconds
(4) Only displayed if compressor not yet started.
(5) Only displayed if exhaust fan is present.
(6) During the damper stroke, it will scale the damper 0-100%. If the rotation is less than 90° there will be
up to a 90 second delay till you are asked to confirm damper opening.
Damper opening
Dmp xxx% EF xxx
Ready in
(3)
xxxsec
Push ok if ExhF
runs esc if no
(5)
Push ok if Dmp
opened esc if no
(6)
OK
Integrated Cool
Dmp xxx% CC1 xxx
Comp start in
(4)
xxxsec
Push ok if ExhF
stops esc if no
(5)
Comp to stop in
(3)
xxxsec
Damper closing
Dmp xxx% EF xxx
Push ok if Dmp
closed esc if no
Min Pos Verify
Dmp xxx%
Push ok if Dmp
at min esc if no
Economizer Test
final & verified
Push ok if Comp
runs esc if no
Test canceled
troubleshoot if
component failed
to function
restart test
if repaired
OK
OK
OK
OK
OK
OK
OK
OK
OK, esc
esc
esc
esc
esc
esc
esc
esc esc
esc
esc
esc
esc
esc
esc
OK, esc
esc
esc
OK
4321
Status line
Monitor Live
Conditions
Settings Present Devices Alarm
esc
esc
esc
esc
Any key
esc
Service and
Commissioning
(2)
esc esc esc escesc
Return to
Automatic
(1)
esc
Any key
(1)
esc
Damper Scaling
OK
esc
E
conom
i
zer
T
es
t