EasyManua.ls Logo

BIO UV BIOSUN 340 - Hydraulic Diagram

Default Icon
43 pages
Print Icon
To Next Page IconTo Next Page
To Next Page IconTo Next Page
To Previous Page IconTo Previous Page
To Previous Page IconTo Previous Page
Loading...
BIOSUN-340_(Anglais) - DOC012466 - Ind. B03 - 21/06/2017 Copyright BIO-UV
Marque, Modèles et Brevets déposés - Produits exclusifs
Page 6
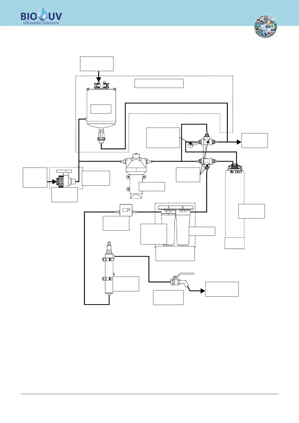
2. Hydraulic diagram
With tank option
Without
tank option
Untreated
water inlet
Untreated
water
inlet
Draining
outlet
Treated water
outlet
Tank
Three
way valve
« Filtration /
cleaning »
handle
Zéolithe
filter
Pump
Manual
valve
10µm filter
Active
carbon
filter
Water
counter
UV
Reactor
Treated
water valve
Cartridge filters
option

Related product manuals