EasyManua.ls Logo

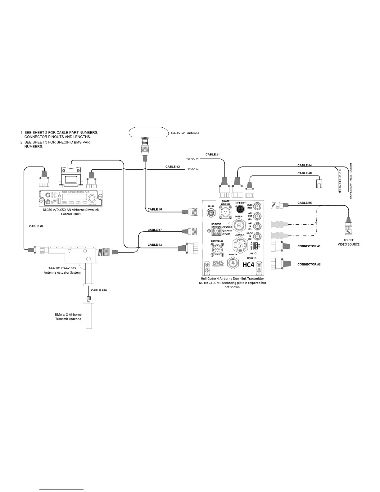
BMS HELI-CODER 4 - Figure 14 Typical Airborne Installation Diagram (Including TAA-101 Antenna Actuator)

BMS HELI-CODER 4
39 pages
Print Icon
To Next Page IconTo Next Page
To Next Page IconTo Next Page
To Previous Page IconTo Previous Page
To Previous Page IconTo Previous Page
Loading...
Heli-Coder 4 Transmitter Operation Manual | Doc. No. 6051452100 Rev. C
Broadcast Microwave Services, Inc. 27
Figure 14 Typical airborne installation diagram (including TAA-101 Antenna Actuator)

Table of Contents