EasyManua.ls Logo

Bosch D7212G - Figure 15: Connecting D8128 D Octopopits to the D7212 G

Bosch D7212G
68 pages
Print Icon
To Next Page IconTo Next Page
To Next Page IconTo Next Page
To Previous Page IconTo Previous Page
To Previous Page IconTo Previous Page
Loading...
D7212G Operation and Installation Guide
D7212G
Page 45© 2003 Bosch Security Systems 4998138544C
Off-board Points
SENSOR
LOOPS
First Address on ZONEX Bus 1
SENSOR
LOOPS
First Address on ZONEX Bus 1
SENSOR
LOOPS
First Address on ZONEX Bus 1
SENSOR
LOOPS
First Address on ZONEX Bus 1
EARTH GRO
COMMON
BATTERY N
Maximum Charging
Current 1.4 Amps.
BATTERY POSITIVE ONLY
RELAY A
RELAY B
RELAY C
+ AUX PO
1
2
3
4
5
6
7
8
9
10
CLASS 2 TRANS
16.5 VAC 40 VAC
Model D1640
Internally Fuse
Requires Unsw
Do Not Share
Low Battery
RED
PR
AL
Re
GROUND FAUL
Pin
Battery
amming
E CONNECTIONS
POWER +
DATA BUS A
DATA BUS B
COMMON
ZONEX OUT 1
ZONEX IN 1
32
31
30
29
28
27
PROG
CONN
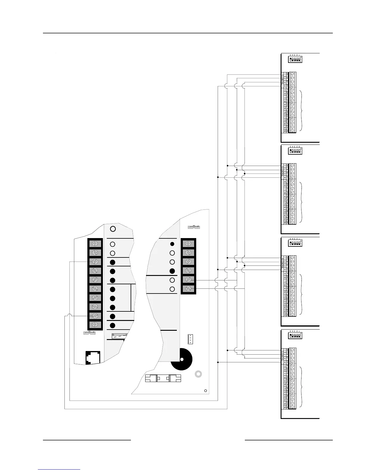
Refer to
Section 8.4.7 Address Assignment Switches
on page 44
for information on how these switch settings are made.
Refer to
Section 8.4.5 Line Terminmation
on page 43
for additional information on how to set Switch 5.
Figure 15: Connecting D8128D OctoPOPITs to the D7212G

Table of Contents

Other manuals for Bosch D7212G

Related product manuals