EasyManua.ls Logo

Bryant 538PR - Page 34

Bryant 538PR
64 pages
Print Icon
To Next Page IconTo Next Page
To Next Page IconTo Next Page
To Previous Page IconTo Previous Page
To Previous Page IconTo Previous Page
Loading...
34
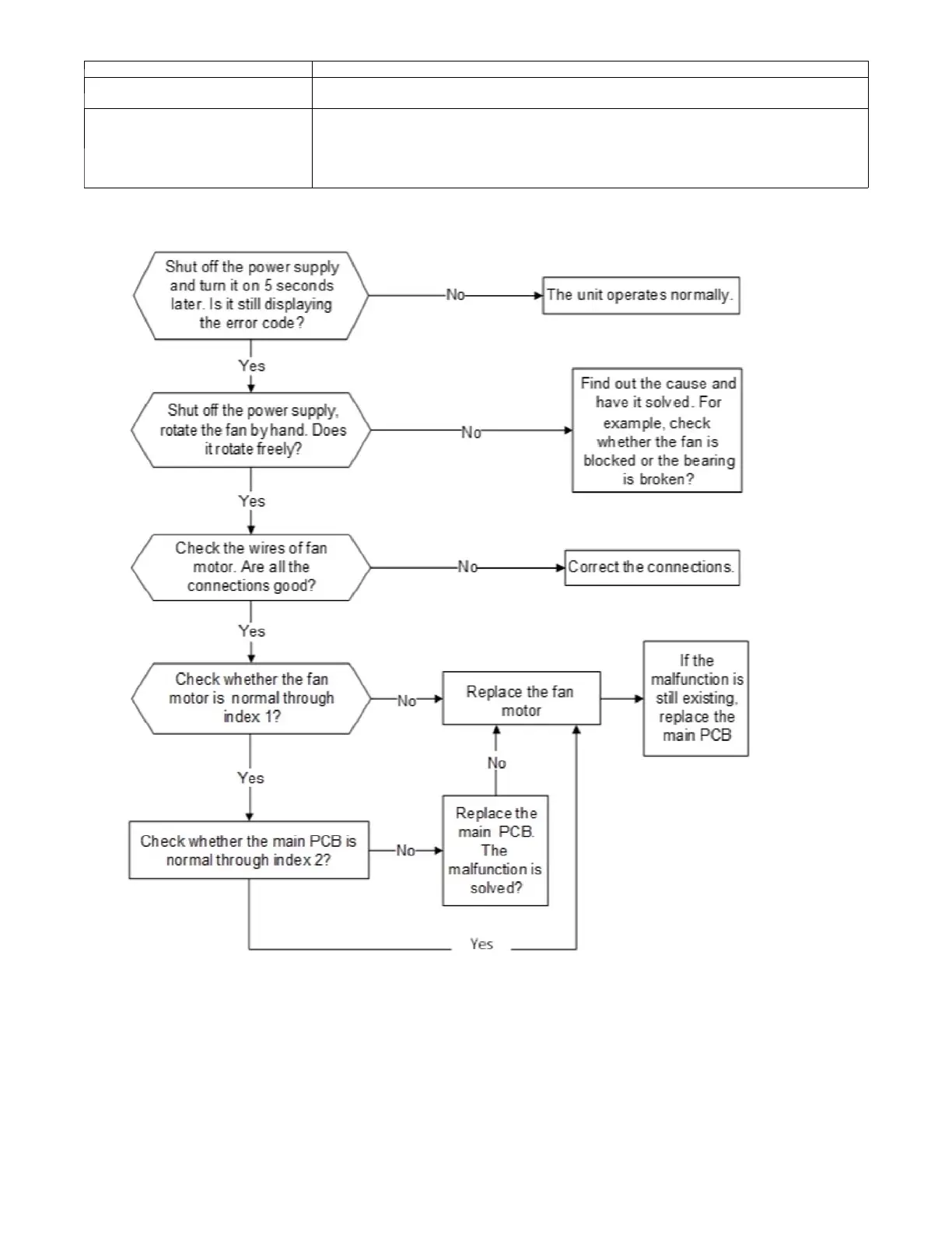
Fan sp eed has been out of control diagnosis and solution (E3)
Error Code E3
Malfunction decision conditions
When the indoor fan speed is too slow (300 RPM) for a certain time, the unit will stop and the LED
will display the failure.
Supposed Causes
S Wiring mistake
S Fan assembly faulty
S Fan motor faulty
S PCB faulty
Troubleshooting:

Related product manuals