EasyManua.ls Logo

Bryant 538PR - Page 37

Bryant 538PR
64 pages
Print Icon
To Next Page IconTo Next Page
To Next Page IconTo Next Page
To Previous Page IconTo Previous Page
To Previous Page IconTo Previous Page
Loading...
37
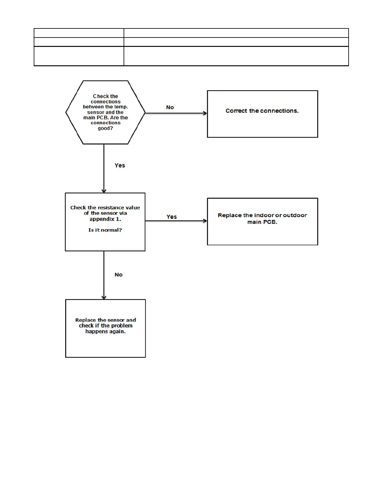
Open circuit or short circuit of temperature sensor diagnosis and solu tion (E5)
Error Code E5
Malfunction decision conditions If the sampling voltage is lower than 0.06V or higher than 4.94V, the LED will display the failure.
Supposed Causes
S Wiring mistake
S Sensor faulty
Troubleshooting:

Related product manuals