EasyManua.ls Logo

CAIRE HELiOS Plus - Page 31

CAIRE HELiOS Plus
59 pages
Print Icon
To Next Page IconTo Next Page
To Next Page IconTo Next Page
To Previous Page IconTo Previous Page
To Previous Page IconTo Previous Page
Loading...
1
HELiOS Portables Technical Service Manual • PN 20562190 Rev E
30
HELiOS Portables
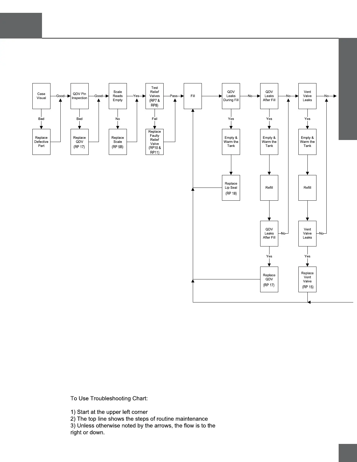
Troubleshooting & Repair Procedures
XI

Related product manuals