EasyManua.ls Logo

Calorex Pro-Pac 30 - Page 129

Calorex Pro-Pac 30
156 pages
Print Icon
To Next Page IconTo Next Page
To Next Page IconTo Next Page
To Previous Page IconTo Previous Page
To Previous Page IconTo Previous Page
Loading...
RELÉ (R4)
(COM) 1
3 (N/C) [STANDBY]
[RUN] (N/O) 2
INTERRUPTOR
STANDBY
HACE IR DE 4 A 6 EN
CAIDA DE TEMPERATURA
STAT DIGITAL
DE UNA ETAPA
CIRCUITO 1 DEL REFRIGERADOR
VÁLVULA DE INVERSION
TEMPORIZADOR DE
RETARDO 4 (30 SECS)
RELÉ (R2)
TEMPORIZADOR
DE RETARDO 5
(3 SEC)
TEMPORIZADOR
DE RETARDO 6
(3 SEC)
RELÉ (R5)
COMP 2
CONTACTOR
BLOQUE AUX DE CONTROL
MCB DEL COMPRESOR 2
CIRCUITO 2 DEL REFRIGERADOR
VÁLVULA DE INVERSION
RELÉ (R1)
NEUTRO
CIRCUITO 2
LUZ DE
FALLA
2
CIRCUITO 1
LUZ DE
FALLA
1
LUZ DE FALLA
TEMPORIZADOR
DE RETARDO 2
6 MINS
TEMPORIZADOR
DE RETARDO 3
7 MINS
COMP
2
COMP
1
CALENTADOR COMP 1
CALENTADOR COMP 2
LUZ DE FLUJO CORRECTO
TEMPORIZADOR DE
RETARDO (1)
12 HORAS
RELÉ DE
ROTATION DE FASE
LUZ DE DESHIELO
ARRANQUADOR O
INTERRUPTOR DE
FLUJO EXTERNO
ATENUADOR DE
ARRANQUE
SOBRECARGA
TERMICA Y LUZ
DE FALL SI
SUMINISTRADO
INTERRUPTOR DE
FLUJO DE AGUA
VENTILADOR
1
VENTILADOR
2
CORTACIRCUITOS
DEL VENTILADOR 2
CONTACTOR
DEL VENTILADOR 2
CORTACIRCUITOS
DEL COMPRESOR 1
TERMINALES INTERLOCK
CONTACTO DE
ALARMA DE MCB
DEL VENTILADOR 1
CONTACTO DE
ALARMA DE MCB
DEL VENTILADOR 2
CIRCUITO 1 DEL
REFRIGERADOR
TERMOSTATO
DE DESHIELO
(HACE OR DE 1 A 3
EN CAIDA DE
TEMPERATURA)
CIRCUITO 1
VALVULA BOBINA
VALVULA BOBINA
LINEA LIQUIDA APAGADA
CIRCUITO 2
LINEA LIQUIDA APAGADA
CIRCUITO 1 DEL REFRIGERADOR
BLOQUE AUX DEL CONTROL
MCB DEL COMPRESOR 2
INTERRUPTOR DE
BAJA PRESIÓN
SE MUEVE A H CUANDO
CAE LA PRESIÓN
CIRCUITO 2 DEL REFRIGERADOR
CIRCUITO 2 DEL
REFRIGERADOR
TERMOSTATO
DE DESHIELO
(HACE OR DE 1 A 3
EN CAIDA DE
TEMPERATURA)
CORTACIRCUITOS
DEL COMPRESOR 2
CONTACTOR
DEL COMPRESOR 1
CONTACTOR
DEL COMPRESOR 2
OUT 1
6 (COM)
1 (L)(N) 2
9 (L)
(N) 8
15 (COM)
COMPRESOR 1 CONTACTOR
SALTO/APAGADO = CONTACTOR DE APERTURA
SALTO/APAGADO = CONTACTOR DE APERTURA
(N/O) 2
(N/O) 4
(N/O) 6
(N/C) 22
SALTO/APAGADO =
CONTACTOR DE APERTURA
1
SALTO/APAGADO = CONTACTOR DE APERTURA
COMPRESOR 2 CONTACTOR
SALTO/APAGADO = CONTACTOR DE APERTURA
53 (AUX)
(N/O) 54
15 (COM)
(N/O) 18
(N/C) 16
RELÉ (R3)
53 (AUX)
(N/O) 54
3 (N/O)
4 (N/C)
2 (N)
15 (COM)
(N/O) 18
(N/C) 16
CONTACTOR DEL
COMPRESOR 1
(COM) 11
(N/O) 14
SALTO/APAGADO = CONTACTOR DE APERTURA
SALTO/APAGADO = CONTACTOR DE APERTURA
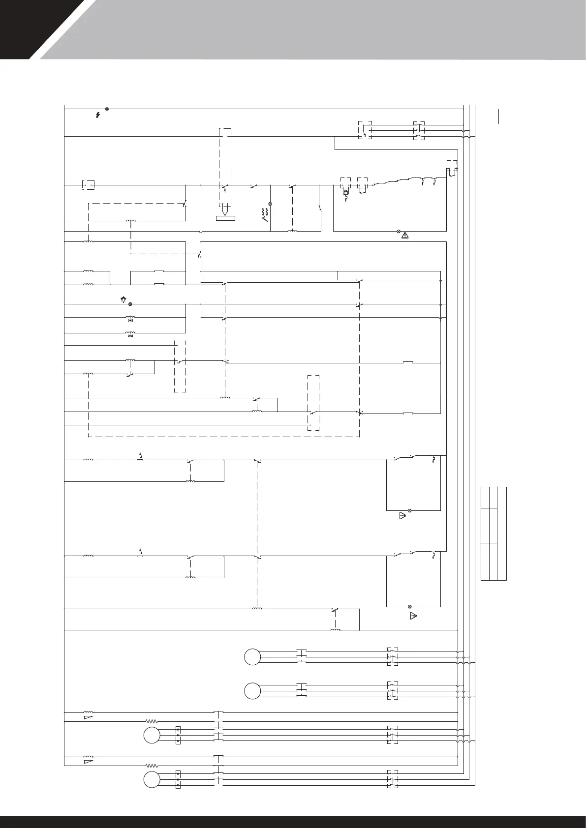
MCB CONTACTS / MCB ALARM CONTACTS / MCB AUX CONTACTS SHOWN WITH CIRCUIT BREAKER MANUALLY SWITCHED TO THE ON CONDITION
ALL OTHER CONTACTS SHOWN IN DE-ENERGISED STATE BUT WITH REFRIGERATION CIRCUIT FULLY CHARGED
WHERE CONTACTS ARE MARKED (N/O) OR (N/C) ON CIRCUIT DIAGRAM ABOVE CONDITIONS APPLY
NOTE
WATER FLOW SWITCH CONTACTS SHOWN WITH WATER FLOW AT MAXIMUM RATE
VENTILADOR 1 Y 2
COMPRESOR 1 Y 2
CONTROL
2.5A
AJUSTES DEL TABLERO DE CONTROL
1.1
19.8A
COMP 1
CONTACTOR
CONTACTOR
DEL VENTILADOR 1
CORTACIRCUITOS
DEL VENTILADOR 1
(N/C) 96
(N/O) 4
(N/C) 5
3 (N/C)
6 (N/O)
18 (N/O)
16 (N/C)
(COM) 7
B
15 (COM)
18 (N/O)
16 (N/C)
(N/C) 2
(N/C) 4
(N/C) 6
(N/O) 2
(N/O) 4
(N/O) 6
(N/C) 2
(N/C) 4
(N/C) 6
(N/O) 2
(N/O) 4
(N/O) 6
21 (AUX)
(N/C) 22
1
3
5
21 (AUX)
95
(N/C) 96
(COM) C
(N/O) H
L (N/C)
53
54 (N/C)
(COM) C
(N/O) L
H (N/C)
1 (N/C)
4 (N/O)
15 (COM)
18 (N/O)
16 (N/C)
95
(COM) C
(N/O) H
L (N/C)
53
54 (N/C)
(COM) C
(N/O) L
H (N/C)
(COM) 9
(COM) 9
6 (N/O)
3 (N/C)
2 (N/C)
5 (N/O)
(COM) 8
1 (COM)
3 (N/O)
4 (N/C)
2 (N)
2 (N/C)
5 (N/O)
(COM) 8
1 (COM)
9 (COM)(N/O) 6
(N/C) 3
9 (COM)
(N/O) 6
(N/C) 3
15 (COM)
(N/O) 18
(N/C) 16
73 (AUX)
(N/O) 74
73 (AUX)
(N/O) 74
7 (COM)
(N/O) 4
(N/C) 1
7 (COM)
(N/O) 4
(N/C) 1
CORTACIRCUITOS
DE CONTROL
SALTO/APAGADO = CONTACTOR DE APERTURA
83 (AUX)
(N/O) 84
83 (AUX)
(N/O) 84
7 (COM)
(N/O) 4
(N/C) 1
SI SUMINISTRADO
ATENUATOR DE ARRANQUE
SI SUMINISTRADO
2
SENSOR
CORTE TÉRMICO DEL
VENTILADOR 2
PROTECCIÓN DEL
MOTOR DEL
COMPRESOR 2
12
13
TERMINALES INTERLOCK
L1
L2
L3
95
(N/C) 96
95
(N/C) 96
TB
TB
(N/C) TB
(N/C) TB
10
11
A1A2
A1A2
A
A1A2
1
3
5
1
3
5
1
3
5
(N/C) 2
(N/C) 4
(N/C) 6
1
3
5
(N/O) 2
(N/O) 4
(N/O) 6
1
3
5
1
3
5
1
3
5
(N/C) 2
(N/C) 4
(N/C) 6
10
11
7
6
L1
L2
L3
L1
L2
L3
A1A2
A1A2
AB
A1A2
AB
A1A2
AB
A1A2
A1A2
A1A2
5
1
3
(N/C) 2
(N/C) 4
(N/C) 6
12
(N/C)
L1
L2
L3
(N/C)
AB
(N/C)
(N/C)
LÁMPARA DE
SUMINISTRO
TERMINALES DE ALIMENTACIÓN
DEL RELOJ INTELIGENTE
CORTE TÉRMICO DEL
VENTILADOR 1
PROTECCIÓN DEL
MOTOR DEL
COMPRESOR 1
INTERRUPTOR DE
ALTA PRESIÓN
INTERRUPTOR DE
BAJA PRESIÓN
SE MUEVE A H CUANDO
CAE LA PRESIÓN
INTERRUPTOR DE
ALTA PRESIÓN
SE MUEVE A L CUANDO
AUMENTA LA PRESIÓN
SE MUEVE A L CUANDO
AUMENTA LA PRESIÓN
BLOQUE AUX DEL CONTROL
MCB DEL COMPRESOR 1
SALTO/APAGADO =
CONTACTOR DE APERTURA
ATENUATOR DE ARRANQUE
CONTACTOR DEL
VENTILADOR 1
CONTACTOR DEL
VENTILADOR 2
CONTACTOR DEL
COMPRESOR 2
BLOQUE AUX DE CONTROL
MCB DEL COMPRESOR 1
PROPAC 90 BMY TRIFÁSICO (400V ~ 3 N 50Hz)
25
SD566252 ISSUE 51

Table of Contents

Other manuals for Calorex Pro-Pac 30

Related product manuals