EasyManua.ls Logo

Calorex Pro-Pac 30 - Page 130

Calorex Pro-Pac 30
156 pages
Print Icon
To Next Page IconTo Next Page
To Next Page IconTo Next Page
To Previous Page IconTo Previous Page
To Previous Page IconTo Previous Page
Loading...
RELÉ (R4)
(COM) 1
3 (N/C) [STANDBY]
[RUN] (N/O) 2
INTERRUPTOR
STANDBY
HACE IR DE 4 A 6 EN
CAIDA DE
TEMPERATURA
CIRCUITO 1 DEL REFRIGERADOR
VÁLVULA DE INVERSION
TEMPORIZADOR DE
RETARDO 4 (30 SECS)
A2
RELÉ (R2)
TEMPORIZADOR
DE RETARDO 5
(3 SEC)
TEMPORIZADOR
DE RETARDO 6
(3 SEC)
RELÉ (R5)
COMP 2
CONTACTOR
CIRCUITO 2 DEL REFRIGERADOR
VÁLVULA DE INVERSION
RELÉ (R1)
NEUTRO
CIRCUITO 2
LUZ DE
FALLA
*2
CIRCUITO 1
LUZ DE
AVERIAS
*1
LUZ DE
FALLA
TEMPORIZADOR
DE RETARDO 2
6 MINS
TEMPORIZADOR
DE RETARDO 3
7 MINS
COMP
2
COMP
1
CALENTADOR COMP 1
CALENTADOR COMP 2
TEMPORIZADOR DE
RETARDO (1)
12 HORAS
CORTACIRCUITOS
DE CONTROL
RELÉ DE
ROTATIÓN DE FASE
LUZ DE DESHIELO
ARRANCADOR O
INTERRUPTOR DE
FLUJO EXTERNO
ATENUADOR DE
ARRANQUE
SOBRECARGA
TERMICA Y LUZ
DE FALL SI
SUMINISTRADO
INTERRUPTOR DE
FLUJO DE AGUA
VENTILADOR
1
VENTILADOR
2
CORTACIRCUITOS
VENTILADOR 2
CONTACTOR
DEL VENTILADOR 2
CORTACIRCUITOS
COMPRESOR 1
TERMINALES INTERLOCK
CIRCUITO 1 DEL
REFRIGERADOR
TERMOSTATO
DE DESHIELO
(HACE OR DE 1 A 3
EN CAIDA DE
TEMPERATURA)
CIRCUITO 1
VÁLVULA BOBINA
CIRCUITO 2
VÁLVULA BOBINA
LINEA LIQUIDA APAGADA
LINEA LIQUIDA APAGADA
CIRCUITO 1 DEL REFRIGERADOR
CIRCUITO 2 DEL REFRIGERADOR
CIRCUITO 2 DEL
REFRIGERADOR
TERMOSTATO
DE DESHIELO
(HACE OR DE 1 A 3
EN CAIDA DE
TEMPERATURA)
CORTACIRCUITOS
COMPRESOR 2
(N/C) 44
OUT
1
L1
L2
L3
95
(N/C) 96
95
(N/C) 96
TK
TK
(N/C) TK
(N/C) TK
6 (COM)
1 (L)(N) 2
(N/O) 4
(N/C) 5
9 (L)(N) 8
10
11
3 (N/C)
6 (N/O)
15 (COM)
18 (N/O)
16 (N/C)
A1A2
CONTACTOR DEL
COMPRESOR 1
(COM) 7
A1A2
AB 15 (COM)
18 (N/O)
16 (N/C)
A1A2
1
3
5
(N/C) 2
(N/C) 4
(N/C) 6
1
3
5
(N/O) 2
(N/O) 4
(N/O) 6
1
3
5
(N/C) 2
(N/C) 4
(N/C) 6
1
3
5
(N/O) 2
(N/O) 4
(N/O) 6
1
3
5
(N/C) 2
(N/C) 4
(N/C) 6
1
3
5
(N/O) 2
(N/O) 4
(N/O) 6
21 (AUX)(N/C) 22
1
3
5
(N/C) 2
(N/C) 4
(N/C) 6
1
3
5
(N/O) 2
(N/O) 4
(N/O) 6
21 (AUX)(N/C) 22
10
11
7
6
1
43
(N/C) 44
SALTO/APAGADO =
CONTACTOR DE APERTURA
(COM) C
(N/O) H
L (N/C)
L1
L2
L3
L1
L2
L3
33
34 (N/C)
(COM) C
(N/O) L H (N/C)
1 (N/C)
4 (N/O)
15 (COM)
18 (N/O)
16 (N/C)
A1A2
A1A2
43
(COM) C
(N/O) H
2
L (N/C)
33
34 (N/C)
(COM) C
(N/O) L H (N/C)
(COM) 9
AB
(COM) 9 6 (N/O)
3 (N/C)
53 (AUX)(N/O) 54
2 (N/C)
5 (N/O)
(COM) 81 (COM)
3 (N/O)
4 (N/C)
2 (N)
A1A2
15 (COM)
(N/O) 18
(N/C) 16
RELÉ (R3)
AB
53 (AUX)(N/O) 54
2 (N/C)
5 (N/O)
(COM) 81 (COM)
3 (N/O)
4 (N/C)
2 (N)
A1A2
15
(COM)
(N/O) 18
(N/C) 16
AB
9 (COM)
(N/O) 6
(N/C) 3
9 (COM)
(N/O) 6
(N/C) 3
A1A2
15 (COM) (N/O) 18
(N/C) 16
63 (AUX)(N/O) 64
CONTACTOR DEL
COMPRESOR 1
A1A2
CONTACTOR DEL
VENTILADOR 1
63 (AUX)(N/O) 64A1A2
7 (COM)
(N/O) 4
(N/C) 1
7
(COM)
(N/O) 4
(N/C) 1
5
1
3
(N/C) 2
(N/C) 4
(N/C) 6
12 (N/C)
L1
L2
L3
(COM) 11
(N/O) 14
13 (AUX)(N/O) 14
13 (AUX)(N/O) 14
7 (COM)
(N/O) 4
(N/C) 1
(N/C)
AB
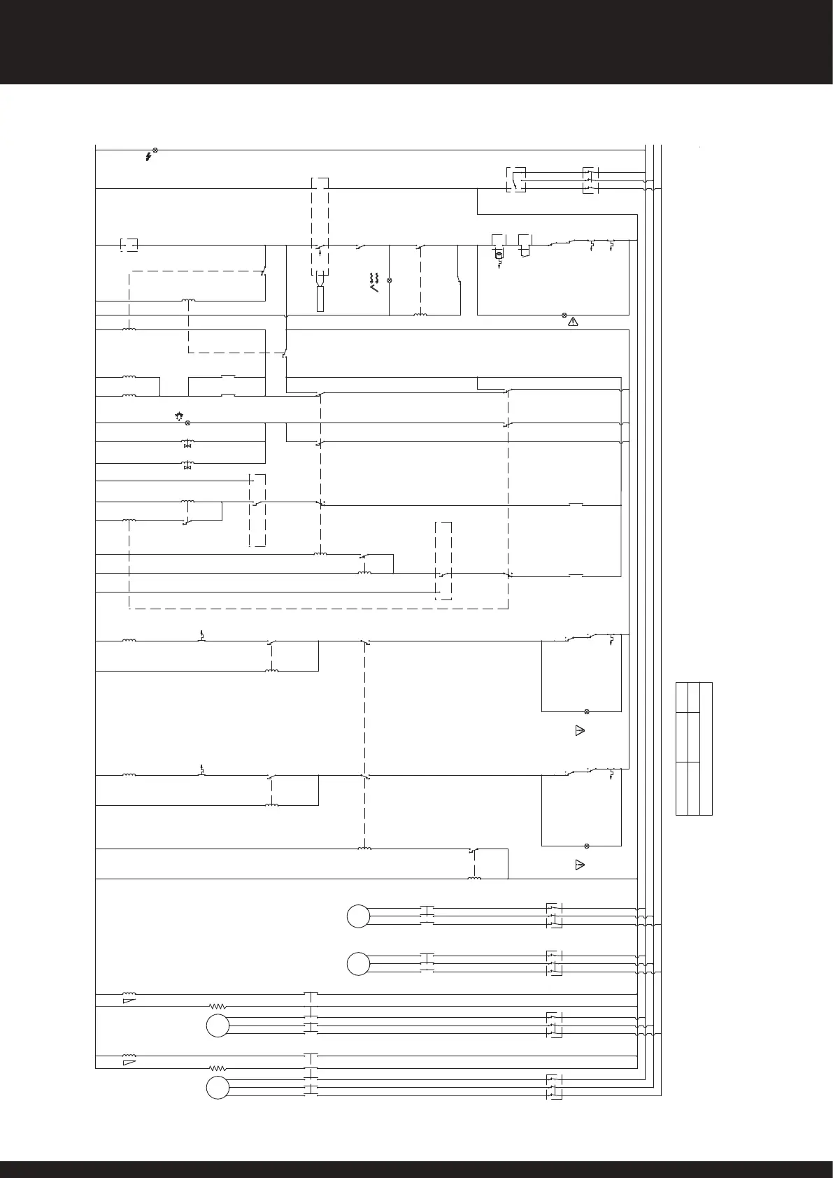
MCB CONTACTS / MCB ALARM CONTACTS / MCB AUX CONTACTS SHOWN WITH CIRCUIT BREAKER MANUALLY SWITCHED TO THE ON CONDITION
ALL OTHER CONTACTS SHOWN IN DE-ENERGISED STATE BUT WITH REFRIGERATION CIRCUIT FULLY CHARGED
WHERE CONTACTS ARE MARKED (N/O) OR (N/C) ON CIRCUIT DIAGRAM ABOVE CONDITIONS APPLY
NOTE
WATER FLOW SWITCH CONTACTS SHOWN WITH WATER FLOW AT MAXIMUM RATE
VENTILADOR 1 Y 2
COMPRESOR 1 Y 2
CONTROL
2.5A
AJUSTES DEL TABLERO DE CONTROL
2.7A
36.8A
COMP 1
CONTACTOR
CONTACTOR
DEL VENTILADOR 1
CORTACIRCUITOS
VENTILADOR 1
SENSOR
STAT DIGITAL
DE UNA ETAPA
BLOQUE AUX DE CONTROL
MCB DEL COMPRESOR 2
LUZ DE FLUJO CORRECTO
CONTACTOR
DEL COMPRESOR 1
CONTACTOR
DEL COMPRESOR 2
SALTO/APAGADO = CONTACTOR DE APERTURA
SALTO/APAGADO = CONTACTOR DE APERTURA
SALTO/APAGADO = CONTACTOR DE APERTURA
SALTO/APAGADO = CONTACTOR DE APERTURA
SALTO/APAGADO = CONTACTOR DE APERTURA
SALTO/APAGADO = CONTACTOR DE APERTURA
LÁMPARA DE
SUMINISTRO
TERMINALES DE ALIMENTACIÓN
DEL RELOJ INTELIGENTE
CONTACTO DE
ALARMA DE MCB
DEL VENTILADOR 1
CONTACTO DE
ALARMA DE MCB
DEL VENTILADOR 2
CORTE TÉRMICO DEL
VENTILADOR 2
CORTE TÉRMICO DEL
VENTILADOR 1
INTERRUPTOR DE
BAJA PRESIÓN
SE MUEVE A H CUANDO
CAE LA PRESIÓN
INTERRUPTOR DE
ALTA PRESIÓN
SE MUEVE A L CUANDO
AUMENTA LA PRESIÓN
BLOQUE AUX DEL CONTROL
MCB DEL COMPRESOR 1
BLOQUE AUX DE CONTROL
MCB DEL COMPRESOR 1
CONTACTOR DEL
VENTILADOR 2
CONTACTOR DEL
COMPRESOR 2
SALTO/APAGADO =
CONTACTOR DE APERTURA
INTERRUPTOR DE
BAJA PRESIÓN
SE MUEVE A H CUANDO
CAE LA PRESIÓN
INTERRUPTOR DE
ALTA PRESIÓN
SE MUEVE A L CUANDO
AUMENTA LA PRESIÓN
BLOQUE AUX DEL CONTROL
MCB DEL COMPRESOR 2
CONTACTOR DEL
COMPRESOR 2
PROPAC 140 BMY TRIFÁSICO (400V ~ 3 N 50Hz)
26
SD566252 ISSUE 51
PR0-PAC SYSTEM MANUAL DE INSTALACIÓN

Table of Contents

Other manuals for Calorex Pro-Pac 30

Related product manuals