EasyManua.ls Logo

Calorex Pro-Pac 30 - Page 15

Calorex Pro-Pac 30
156 pages
Print Icon
To Next Page IconTo Next Page
To Next Page IconTo Next Page
To Previous Page IconTo Previous Page
To Previous Page IconTo Previous Page
Loading...
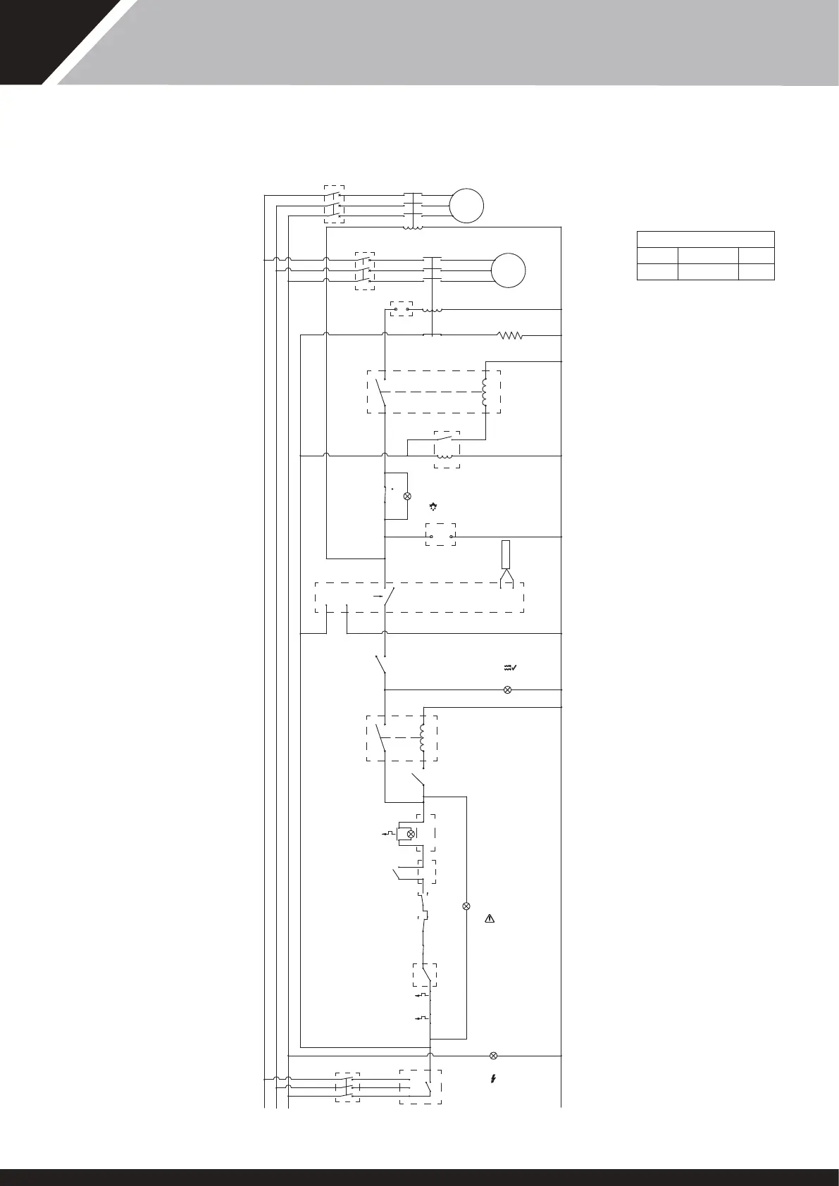
ELECTRICAL CIRCUIT DIAGRAMS
MCB SETTINGS
CONTROL
2.5A
COMPRESSOR FAN
0.8A22.9A
6 (N/O)
4 (N/O)
2 (N/O)
5
3
1
6 (N/O)
4 (N/O)
2 (N/O)
5
3
1
6 NO
4 NO
2 NO
5
3
1
(COM)
(N/O)
(N/O)(COM)
(N/O)
(COM)
(N/C)
5
(COM)
(N/O) (N/C)
(N/O)
(N/O)
(COM)
H (N/O)
(N/O) L H (N/C)
12 NC
A2
A2
A1
A1
2221
(N/C)
(N/C)
TB
TB
FAN THERMAL CUT OUT
FAN CIRCUIT BREAKER
TRIP / OFF = BREAK CONTACT
5
3
1
6 (N/C)
4 (N/C)
2 (N/C)
TRIP / OFF = BREAK CONTACT
COMP CIRCUIT BREAKER
5
3
1
6 (N/C)
4 (N/C)
2 (N/C)
(N/C)
(COM)
C
L
(N/O)
H
DEFROST
STAT
(BREAKS TO
'H' ON TEMP
FALLING)
FAN MCB AUX BLOCK : ALARM
TRIP = BREAK CONTACT
COMPRESSOR MCB
AUX BLOCK : ALARM
TRIP = BREAK CONTACT
(N/C)
(N/C)
95
96
95
96
CONTROL
MAINS LIGHT
L3 L2
L1
CIRCUIT BREAKER
L1
L2
L3
11 COM
14 NO
PHASE
ROTATION RELAY
STARTER OR
EXTERNAL
FLOW SWITCH
INTERLOCK TERMINALS
SOFT START
THERMAL
O/LOAD &
FAULT LIGHT
IF FITTED
HP SWITCH
LP SWITCH
(BREAKS TO H ON
PRESSURE FALLING)
C (COM)
C (COM)
(N/C) L
FAULT
LIGHT
(RUN)
1
23
(STANDBY)
STANDBY
SWITCH
1 (L)
10 11
6
SENSOR
4
OUT
1
DIG STAT 1 STAGE
MAKES 6 TO 4 ON TEMP FALLING
9
8
2 (N)
SMART CLOCK
FEED TERMINALS
COMPRESSOR
MOTOR
PROTECTOR
A
B
WATER
FLOW
SWITCH
RELAY
(R1)
7
4
FLOW OK LIGHT
A1
A2
RELAY (R2)
14
11
DEFROST
LIGHT
FAN
CONTACTOR
COMP
(U1)
(V1)
(W1)
HEATER
(NC)
COMP AUX
CONTACTOR
DELAY TIMER 2
12 HOUR
DELAY TIMER 1
A1
A2
15 18
(BREAKS TO L ON
PRESSURE RISING)
NEUTRAL
7
6
11
10
Pro-Pac 30BM THREE PHASE 400V 3 N~ 50Hz
15
SD566252 ISSUE 51

Table of Contents

Other manuals for Calorex Pro-Pac 30

Related product manuals