EasyManua.ls Logo

Calorex Pro-Pac 30 - Page 17

Calorex Pro-Pac 30
156 pages
Print Icon
To Next Page IconTo Next Page
To Next Page IconTo Next Page
To Previous Page IconTo Previous Page
To Previous Page IconTo Previous Page
Loading...
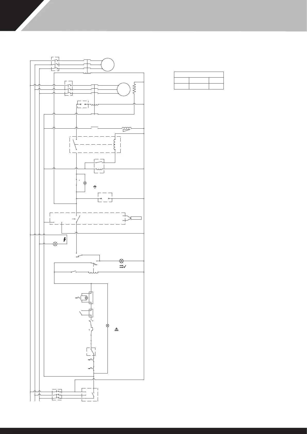
CONTROL
2.5A
FAN
3.3A
MCB SETTINGS
COMPRESSOR
46.8A
MCB CONTACTS / MCB ALARM CONTACTS / MCB AUX
CONTACTS SHOWN WITH CIRCUIT BREAKER MANUALLY
SWITCHED TO THE ON CONDITION
WATER FLOW SWITCH CONTACTS SHOWN WITH WATER
FLOW AT MAXIMUM RATE
ALL OTHER CONTACTS SHOWN IN DE-ENERGISED STATE
BUT WITH REFRIGERATION CIRCUIT FULLY CHARGED
WHERE CONTACTS ARE MARKED (N/O) OR (N/C) ON
CIRCUIT DIAGRAM ABOVE CONDITIONS APPLY
FAN CIRCUIT BREAKER
TRIP / OFF = BREAK CONTACT
5
3
1
6 (N/C)
4 (N/C)
2 (N/C)
COMP CIRCUIT BREAKER
TRIP / OFF = BREAK CONTACT
5
3
1
6 (N/C)
4 (N/C)
2 (N/C)
(N/C)
(COM)
C
L
(N/O)
H
(BREAKS TO 'H' ON
TEMP FALLING)
DEFROST
STAT
FAN MCB AUX BLOCK :
ALARM
TRIP = BREAK CONTACT
COMPRESSOR MCB
AUX BLOCK : ALARM
TRIP = BREAK CONTACT
6 (N/C)
4 (N/C)
2 (N/C)
CONTROL CIRCUIT
BREAKER
5
3
1
TRIP / OFF = BREAK CONTACT
LIQUID LINE SHUT
OFF VALVE
6 NO
4 NO
2 NO
5
3
1
6 (N/O)
4 (N/O)
2 (N/O)
5
3
1
(COM)
(N/O)
(N/O) (COM)
(N/O)
(COM)
(N/C)
5
(N/C)
(N/C)
H (N/O)
(N/O) L H (N/C)
12 (N/C)
A2
A2
A1
A1
2221
(N/C)
(N/C)
TK
TK
FAN THERMAL
CUT OUT
95
96
L3 L2
L1
L1
L2
L3
11 (COM)
14 (N/O)
PHASE
ROTATION RELAY
SWITCH
STARTER
OR
INTERLOCK
TERMINALS
FLOW
THERMAL
O/LOAD &
LIGHT IF
FITTED
FAULT
EXTERNAL
SOFT START
HP SWITCH
LP SWITCH
(BREAKS TO H ON
PRESSURE FALLING)
43
44
C (COM)
C (COM)
(N/C) L
FAULT LIGHT
1 (L)
10
11
6
4
OUT 1
DIG STAT 1 STAGE
MAKES 6 TO 4 ON TEMP FALLING
8
7
SMART CLOCK
2 (N)
FEED TERMINALS
COMPRESSOR
MOTOR
PROTECTOR
A1
A2
RELAY (R2)
14
11
DEFROST
LIGHT
FAN
CONTACTOR
COMP
(U1)
(V1)
(W1)
HEATER
(N/C)
COMP AUX
CONTACTOR
DELAY TIMER 2
12 HOUR
DELAY TIMER 1
A1
A2
15 18
(BREAKS TO L ON
PRESSURE RISING)
(N/O)
WATER FLOW
SWITCH
A B
RELAY (R1)
FLOW OK LIGHT
1 (COM)
[STANDBY] (N/C) 3
[RUN] (N/O) 2
STANDBY
SWITCH
(N/O) 4
1 (N/C)
(COM) 7
1413
(N/O)
COMP AUX
MAINS LIGHT
SENSOR
Pro-Pac 45EM THREE PHASE (220V 3~ 60Hz)
17
SD566252 ISSUE 51

Table of Contents

Other manuals for Calorex Pro-Pac 30

Related product manuals