EasyManua.ls Logo

Canon 10 - Page 141

Canon 10
163 pages
Print Icon
To Next Page IconTo Next Page
To Next Page IconTo Next Page
To Previous Page IconTo Previous Page
To Previous Page IconTo Previous Page
Loading...
141
Additional
Information
E
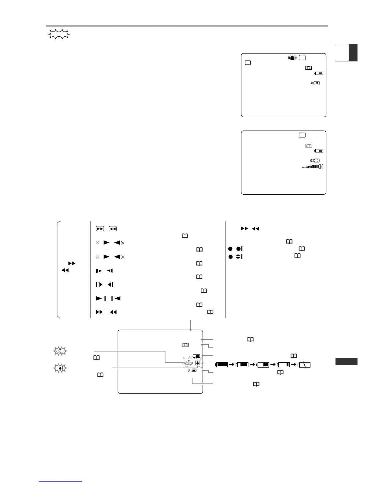
Screen Displays during Basic Recording/Playback
indicates flashing.
CAMERA mode (battery pack attached):
Remote sensor mode and audio mode disappear after 4
seconds.
PLAY (VCR) mode:
Remote sensor mode and volume bar disappear after 4
seconds.
STEREO1
1:23:45:00
END
16bit
PAUSE
1
: Backup
battery ( 19)
: Condensation
warning ( 148)
Time code ( 87)
Remaining tape
Remaining battery charge ( 18)
Remote sensor mode ( 48)
Audio mode ( 69)
:Fast forward playback/
rewind playback ( 38)
: ×2 playback
(forward and reverse) ( 38)
: ×1 playback
(forward and reverse) ( 38)
:Slow playback
(forward and reverse) ( 38)
: Frame advance playback/
frame reverse playback ( 38)
:Playback pause
(forward and reverse) ( 38)
: Date search/photo search ( 86)
: Zero set memory (forward
and reverse) ( 87)
:AV insert editing ( 95)
: Audio dubbing ( 97)
/
/
2 2
/
1 1
/
/
/
/
/
/
/
REC
PAUSE
STOP
EJECT
PLAY
FF
REW
RTN RTN
PS
PAUSE
0:00:00
12bit
1
5min
PS
STOPSTEREO1
0:00:00:00:00
5min
1

Table of Contents