EasyManua.ls Logo

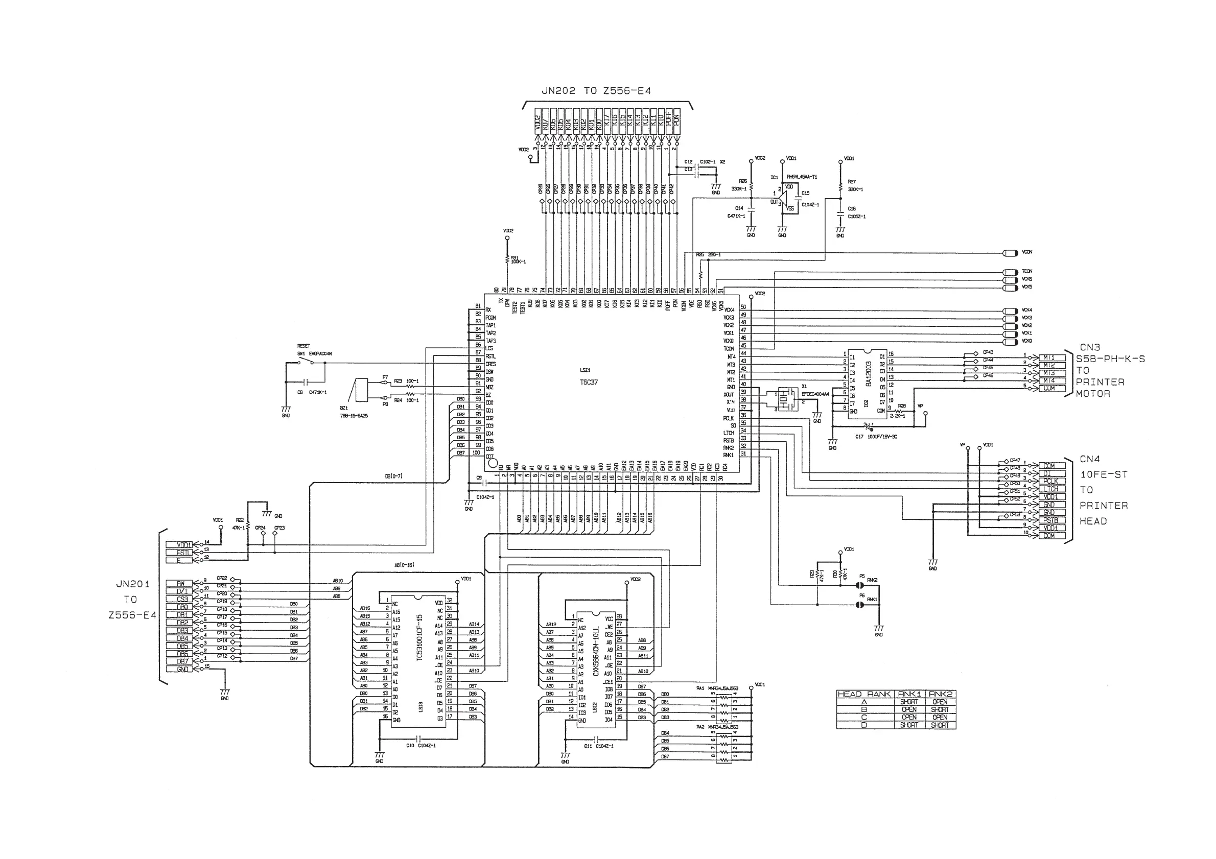
Casio KL-1500 - PCB Z556-1 (2;2)

Casio KL-1500
23 pages
Print Icon
To Next Page IconTo Next Page
To Next Page IconTo Next Page
To Previous Page IconTo Previous Page
To Previous Page IconTo Previous Page
Loading...
— 12 —
PCB Z556-1 (2/2)

Related product manuals