EasyManua.ls Logo

Centurion 04791-0 - Page 35

Centurion 04791-0
52 pages
Print Icon
To Next Page IconTo Next Page
To Next Page IconTo Next Page
To Previous Page IconTo Previous Page
To Previous Page IconTo Previous Page
Loading...
Generac
®
Power Systems, Inc. 33
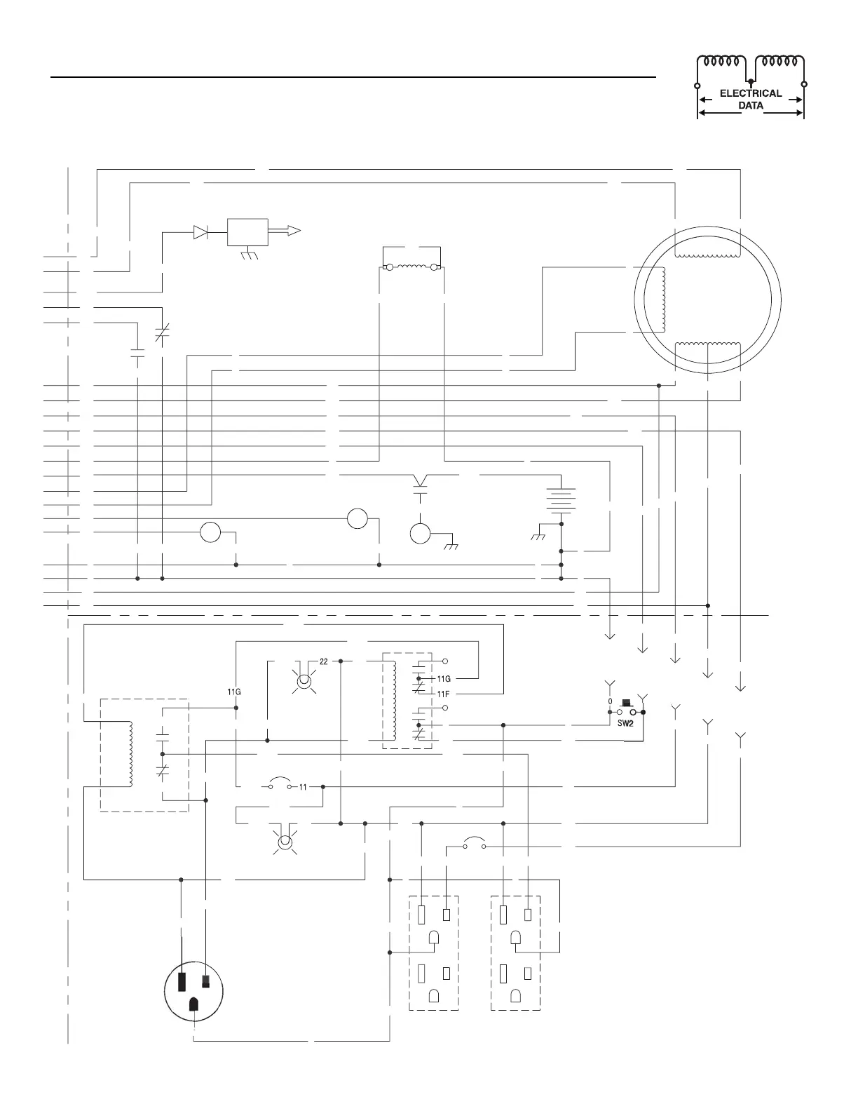
Appendix 3 – Electrical Data
CENTURION 3500 Home Standby Generator
Wiring Diagram - Drawing No. 0E6560
IM
SP
D
0
RED
SC
SC
SM
F
S
BATTERY
12V
0
0
0
0
0
HT
O
L
OP
BA
WINDIN
G
C
HAR
GE
EN
G
IN
E
FIELD
DPE WINDIN
G
R
UN
WINDIN
G
BATTERY
0
1
6
S
TAT
OR
44
44
44
22
11
11
44
2
6
66
77
66
77
66
77
66
77
77
66
17
22
11
11
44
17
1
3
6
2
11
44
2
1
8A
1
8A
56
14
6
4
0
4
0
0
2
6
86
85
0
0
11
4
1
3
17
44
11
44
22
11
22
11
EN
G
INE AN
D
ALTERNAT
OR
11
0
0
0
0
CO
NN 1-
5
11
L1
11F
11A
L2
C
B
2
0
LINE
NE
U
TRA
L
22
11
A
C
11D
N
C
11B
TR
N
O
11
B
11
C
11E
O
NL
Y
G
ENERAT
OR
OUTLE
T
0
0
0
G
ENERAT
OR
OUTLE
T
U
TILIT
Y
OR
0
44A
11
C
1
7
22
2
2
0
2
2
0
1
1
E
22
11
C
0
C
B
3
0
44
2
2
0
0
1
1
0
S
WIT
CH
TRAN
S
FE
R
S
TRIP
/
P
O
WE
R
22
44
11E
22
SR
CO
NN 1-1
CO
NN 1-
3
CO
NN 1-2
17
11
CO
NN 1-4
22
4
4
1
7
22
22
11
G
11F
11B
11
D

Table of Contents

Related product manuals