EasyManua.ls Logo

CFMoto CF500 - 12. Troubleshooting; Engine Starting and Running Problems

Default Icon
254 pages
Print Icon
To Next Page IconTo Next Page
To Next Page IconTo Next Page
To Previous Page IconTo Previous Page
To Previous Page IconTo Previous Page
Loading...
12. Troubleshooting
Operation Notice……………………………………………………………………..12-1
Starting Failure/Hard Starting……………………………………………………….12-1
Unstable Engine Running or Engine Stops……………………………………..…12-2
Poor Engine Performance in High-speed Range or Slow Speed Rising………12-3
Unstable Idle Speed…………………………………………………………………12-4
Poor Engine Performance in Middle or High Range………..……………………12-5
Operating Notice
This chapter is a general explanation of major troubleshooting of the whole engine.
Refer to the relevant chapters for troubleshooting not listed in this chapter.
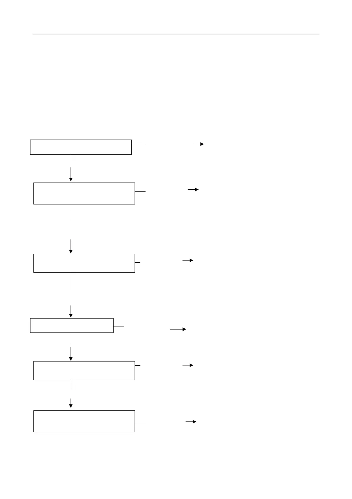
Starting Failure/Hard Starting
In case of starting failure or hard starting, refer to chapter of starting system (Engine maintenance
notebook) for troubleshooting and check the starting system whether have problems or not.
No Fuel No fuel in fuel tank
Clogged fuel hose
Clogged float valve
Reached Clogged fuel filter
Clogged fuel tank cap breather hole
Weak spark or Faulty spark plug
No spark Stained or damaged spark plug
Normal spark Faulty high tension coil or short circuit
Faulty Ignition coil or short circuit
Faulty ignition switch
Faulty CDI unit
Faulty pickup coil
Low or no Faulty cylinder head (Engine Service)
Compression Worn or damaged Cylinder and piston
ring
Faulty cylinder gasket
Normal compression pressure
Nearly start, but Deteriorated fuel
starting failure Improper idle speed adjustment
Secondary air intake into air intake pipe
Engine cannot be started Improper ignition time
Clogged air filter
Wet spark plug Carburetor overflow
Excessive opening of throttle
Clogged air filter
Dry spark plug
No Air current
Faulty fuel enrichment device
12-1
Loosen drain screw, check if fuel
has reached carburetor
Remove spark plug and mount it
to spark plug cap, get it earthed
and check spark
Measure compression pressure
Try starting as operation
Remove spark plug and check
again
Remove carburetor over 30
minutes, connect ethylene pipes
with fuel increment loop and blow

Related product manuals