EasyManua.ls Logo

Chigo 38B - General Troubleshooting Flow; Unit Display & Operation Check

Chigo 38B
104 pages
Print Icon
To Next Page IconTo Next Page
To Next Page IconTo Next Page
To Previous Page IconTo Previous Page
To Previous Page IconTo Previous Page
Loading...
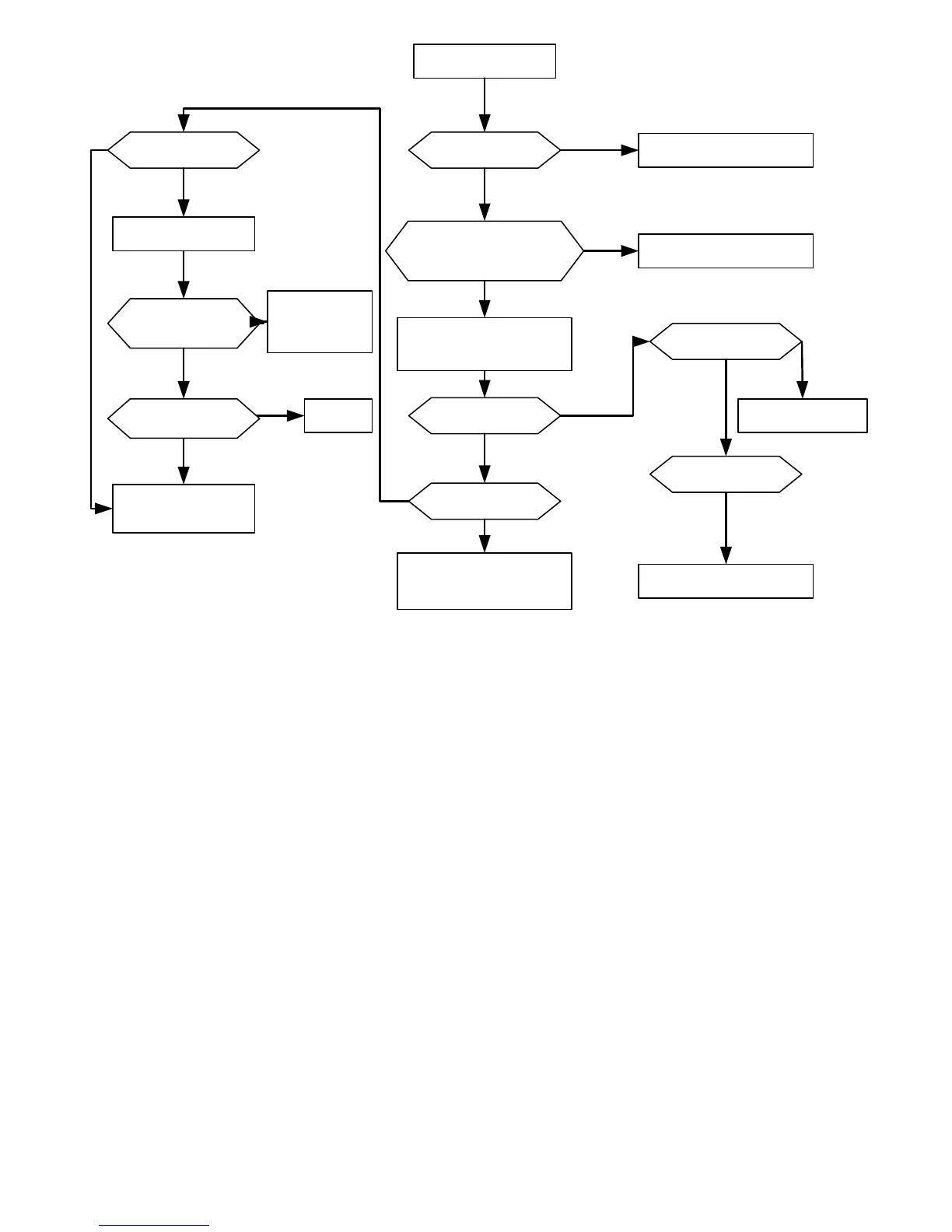
36
Trouble
Is the power
applied to the unit?
Check power supply mains or
interconnection wires
Is the power normal? check
the voltage between L&N of
terminal block
Check the wiring of indoor and
outdoor
Press the power ON/OFF button
of wire control or remote control
YES
YES
NO
NO
Does the beeper
beep?
Is the display all
off?
Check the connector on display
PCB connected to control PCB
Check the display PCB itself
Is the unit display
normal?
Does outdoor unit run?
Does the
compressor run
normally?
Check the failure code
according to the failure
table
Normal
Check the
compressor ,wires
and its
capacitor.
YES
YES
YES
YES
YES
YES
NO
NO
NO
Does the control
ok?
Does the control
PCB ok?
Control failure
Control PCB failure
NO
NO
YES
NO
Trouble shooting
NO
Does the indoor
unit run?

Table of Contents

Related product manuals