EasyManua.ls Logo

Chrysler Concorde - Page 293

Chrysler Concorde
1591 pages
Print Icon
To Next Page IconTo Next Page
To Next Page IconTo Next Page
To Previous Page IconTo Previous Page
To Previous Page IconTo Previous Page
Loading...
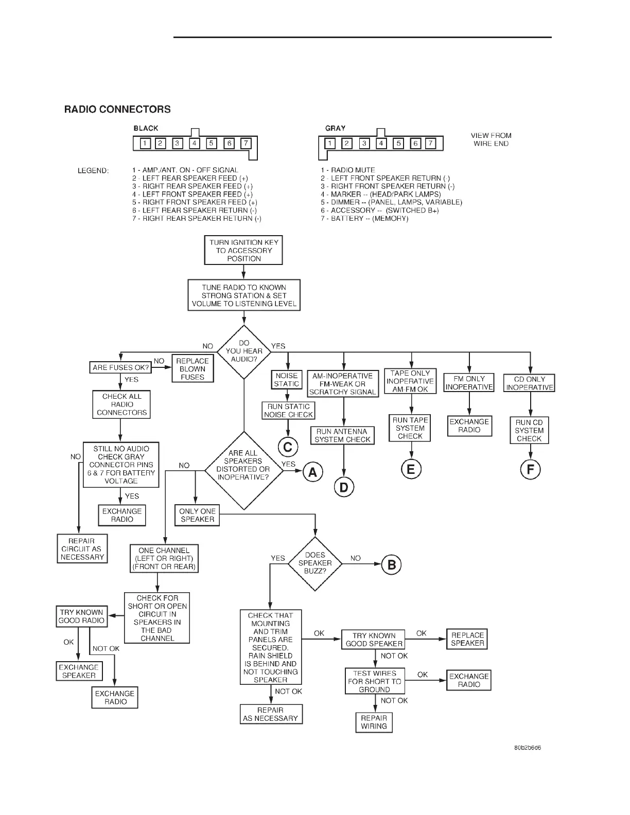
AMPLIFIED
8F - 8 AUDIO SYSTEMS LH
DIAGNOSIS AND TESTING (Continued)

Table of Contents

Related product manuals