EasyManua.ls Logo

Cisco NCS 5501 SE - Review Safety Guidelines

Cisco NCS 5501 SE
82 pages
Print Icon
To Next Page IconTo Next Page
To Next Page IconTo Next Page
To Previous Page IconTo Previous Page
To Previous Page IconTo Previous Page
Loading...
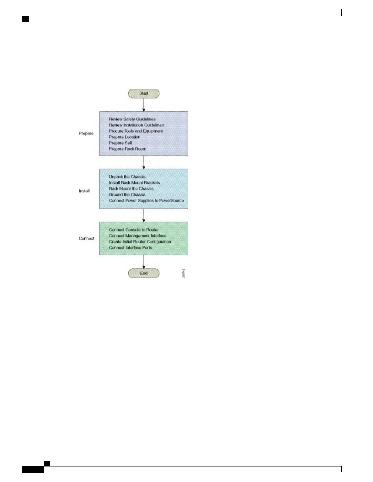
are properly installed in the correct order. For information about a step, see the respective section of this
installation guide.
Figure 1: Installation Workflow
Review Safety Guidelines
Before you perform any procedure in this document, review the safety guidelines in this section to avoid
injuring yourself or damaging the equipment. The following guidelines are for your safety and to protect
equipment. The guidelines do not include all hazards. Be alert.
Keep the work area clear, smoke and dust-free during and after installation. Do not allow dirt or debris
to enter into any laser-based components.
Do not wear loose clothing, jewelry, or other items that could get caught in the router or other associated
components.
Cisco equipment operates safely when used in accordance with its specifications and product-usage
instructions.
Be sure to power down a fixed configuration PDU or modular configuration power shelf before removing
it from the chassis.
Do not work alone if potentially hazardous conditions exist.
Hardware Installation Guide for Cisco NCS 5500 Series Fixed-Port Routers
4
Prepare for Installation
Review Safety Guidelines

Table of Contents