EasyManua.ls Logo

Citizen CL-S700 - Media Setup and Installation

Citizen CL-S700
70 pages
To Next Page IconTo Next Page
To Next Page IconTo Next Page
To Previous Page IconTo Previous Page
To Previous Page IconTo Previous Page
Loading...
2
Printer Operation
22
Setting the Media
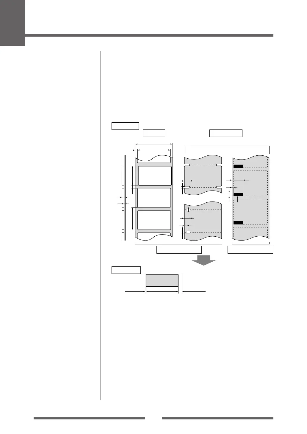
Media Sizes
The position of label and tag media is sensed by either a transparent sensor
or a reflective sensor.
Transparent sensor: Detects the gaps between label media and notches of
tag media
Reflective sensor: Detects the black mark
A
C
I
I
G
H
D
KK
F E
B
J
L
N
M
Notch detection Black mark detection
Use of media gap sensor
Printable area
Size of media
Use of black mark sensor
Continuous media
Label
Label
Label
Printable
area
Black mark
OD value:1.5 or
more
Carbon black ink
Direction of media feed
Left margin Right marginPrintable area
104.0mm 11.5mm2.5mm
Label media

Other manuals for Citizen CL-S700

Related product manuals