EasyManua.ls Logo

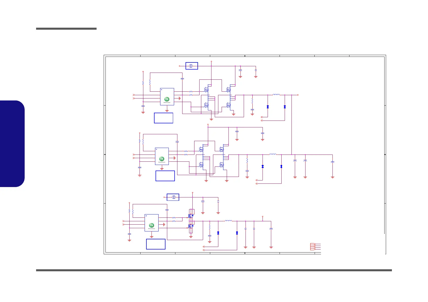
Clevo W670RCW - VCORE Output Stage

Clevo W670RCW
112 pages
Print Icon
To Next Page IconTo Next Page
To Next Page IconTo Next Page
To Previous Page IconTo Previous Page
To Previous Page IconTo Previous Page
Loading...
Schematic Diagrams
B - 46 VCORE Output Stage
B.Schematic Diagrams
VCORE Output Stage
8
8
7
7
6
6
5
5
4
4
3
3
2
2
1
1
D D
C C
B B
A A
OS-CON
VCORE & VCCSA OUTPUT STAGE
0V~1.2V/68A
11A
BOTTOM PAD
CONNECT TO
GND Through
4 VIAs
DEFAULT SHORT
DEFAULT SHORT
BOTTOM PAD
CONNECT TO
GND Through
4 VIAs
BOTTOM PAD
CONNECT TO
GND Through
4 VIAs
2A
25A
4A
2A
25A
1A
1A
20mils-40mils
20mils-40mils
20mils-40mils
3.8mOHM
2015.3.24
BST_PU59
BSTPU59
VDD_PU59
HG_PU59
LG_PU59
SW_PU59
BSTPU61
BST_PU61
VDD_PU61
HG_PU61
LG_PU61
SW_PU61
VDD_PU62
BST_PU62
BSTPU62
HG_PU62
LG_PU62
SWPQ16
SW_PQ12
SW_PQ15
VCCVIN
VCCVIN
5V
5V
VCORE
5V
VSAVIN
VCCSA
VIN
VIN
VCORE[5,46]
VCCSA[6,46]
VIN[19,25,41,42,43,44,46,48,49,50,51,52]
5V[34,35,37,41,44,46,47,48,49,52,53]
PWM11[46]
DRVON1[45,46]
DRVON1[45,46]
PWM21[46]
CSP21[46]
CSN21[46]
CSP11[46]
CSN11[46]
DRVON1[45,46]
PWM1A[46]
CSP1A[46]
CSN1A[46]
Title
Size Document Number Rev
Date: Sheet
of
6-71-W65R0-DN3
D03
[45] VCORE OUTPUT STAGE
A3
45 59Tuesday, May 10, 2016
ᙔ!Ϻ!ႝ!တ!!DMFWP!DP/
SCHEMATIC1
Title
Size Document Number Rev
Date: Sheet
of
6-71-W65R0-DN3
D03
[45] VCORE OUTPUT STAGE
A3
45 59Tuesday, May 10, 2016
ᙔ!Ϻ!ႝ!တ!!DMFWP!DP/
SCHEMATIC1
Title
Size Document Number Rev
Date: Sheet
of
6-71-W65R0-DN3
D03
[45] VCORE OUTPUT STAGE
A3
45 59Tuesday, May 10, 2016
ᙔ!Ϻ!ႝ!တ!!DMFWP!DP/
SCHEMATIC1
PJ10
3mm
12
HG
SW
GND
PAD
LGVCC
EN
PWM
BST
1
2
3
45
6
7
8
NCP81151MNTBG
PU3
PC42
2.2u_6.3V_X5R_04
PR135 2.2_06
PC105
2.2u_6.3V_X5R_04
+
PC67
390uF_2.5V_10m_6.3*6
PC214
1u_25V_X5R_06
+
PC102
390uF_2.5V_10m_6.3*6
COMMON
MLP08
INS13055442
PQ29
CSD87350Q5D
1
D1
2
3
G1
4
S1
5
G2
6
D2
7
8
9
S2
PC40
0.22u_16V_X7R_06
PQ40
QM3006M3
4
52
5
53
1
5
PR156 *20mil_Short-p
PR124
*20mil_Short-p
PR125
*20mil_Short-p
PR72
2.2_1%_06
+
PC103
390uF_2.5V_10m_6.3*6
PC83
2200p_50V_X7R_04
COMMON
MLP08
INS13055158
PQ31
*CSD87350Q5D
1
D1
2
3
G1
4
S1
5
G2
6
D2
7
8
9
S2
PR161 10K_06
PC122
2.2u_6.3V_X5R_04
PC116
1u_25V_X5R_06
PR138
2.2_1%_06
HG
SW
GND
PAD
LGVCC
EN
PWM
BST
1
2
3
45
6
7
8
NCP81151MNTBG
PU4
PR164 2.2_06
PC76
4.7u_25V_X5R_08
PC91
2200p_50V_X7R_04
PC118
1u_25V_X5R_06
PR162 2.2_06
+
PC64
100_20%_6.3_B
12
PR64 *20mil_Short-p
PJ34
1mm
12
PR160 10K_06
PR132
2.2_1%_06
PL9
CMME063T-R15MS0R907
PCB Footprint = BCIHP0735A
12
PL5
BCIHP0730-R47M
PCB Footprint = BCIHP0735A
12
PC41
0.22u_16V_X7R_06
PL8
CMME063T-R15MS0R907
PCB Footprint = BCIHP0735A
12
PR157 *20mil_Short-p
PC98
4.7u_25V_X5R_08
PC69
22u_6.3V_X5R_08
PC73
1u_25V_X5R_06
PC38
2200p_50V_X7R_04
PR74
2.2_04
HG
SW
GND
PAD
LGVCC
EN
PWM
BST
1
2
3
45
6
7
8
NCP81151MNTBG
PU7
PR76
2.2_06
PR148
2.2_06
PQ20
QM3004M3
4
52
5
53
1
5
PR134 10K_06
PC88
0.22u_16V_X7R_06
PR75
2.2_04
COMMON
MLP08
INS13056526
PQ25
CSD87350Q5D
1
D1
2
3
G1
4
S1
5
G2
6
D2
7
8
9
S2
PR63 *20mil_Short-p
PC68
22u_6.3V_X5R_08
PR141
2.2_04
PR163
2.2_06
COMMON
MLP08
INS13055320
PQ26
*CSD87350Q5D
1
D1
2
3
G1
4
S1
5
G2
6
D2
7
8
9
S2
Sheet 45 of 59
VCORE Output
Stage

Table of Contents

Related product manuals