EasyManua.ls Logo

CombiLift C3500kg - Steering & Hydraulic Functions Circuit

CombiLift C3500kg
72 pages
Print Icon
To Next Page IconTo Next Page
To Next Page IconTo Next Page
To Previous Page IconTo Previous Page
To Previous Page IconTo Previous Page
Loading...
Combilift Ltd. C4000-C5000XL O&S Manual
5-7
C4000-OM-EN-08
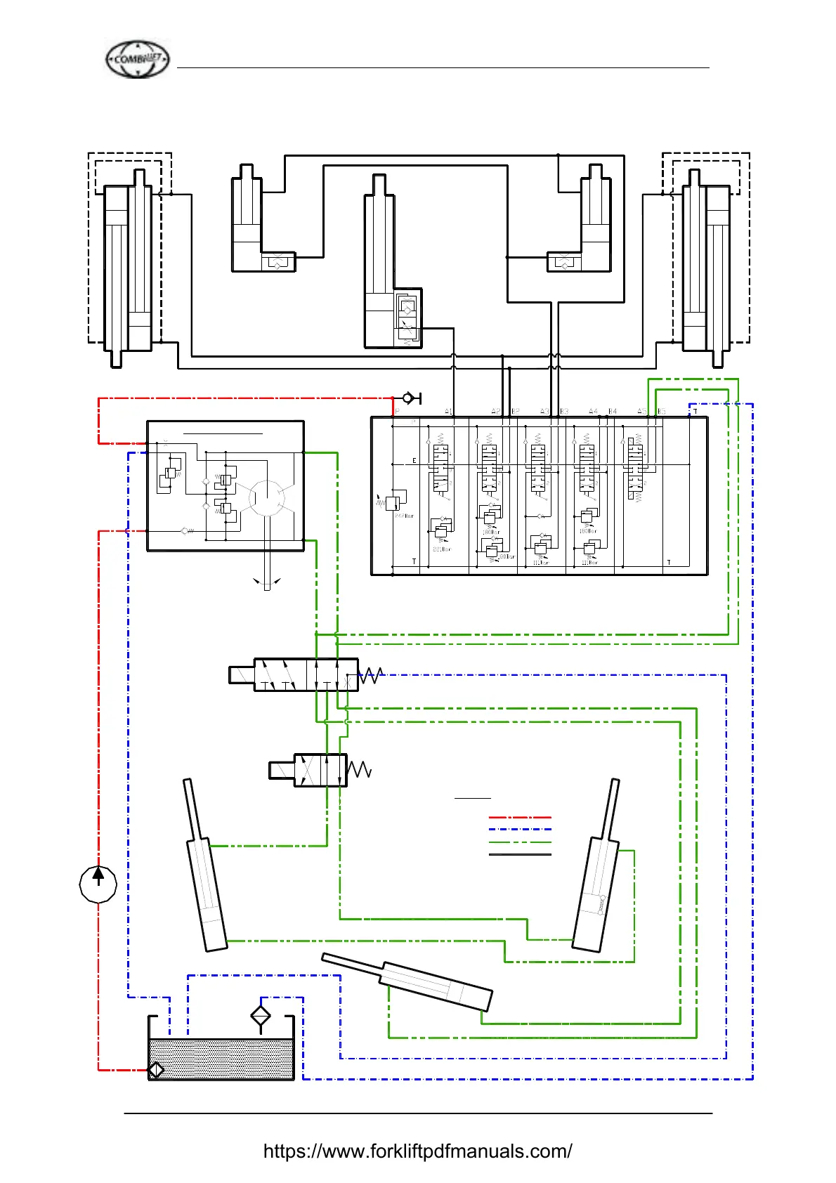
DC
TILT CYLINDER
RH CARRIAGE CYLINDER
HOSE BURST
CHECK VALVE
ON MAST & IN ALL
MAST CYLINDERS
PRESSURE
TEST POINT
INTEGRATED
ONE WAY
RESTRICTOR
INTEGRATED
ONE WAY
RESTRICTOR
PRIMING VALVE
IN PISTON HEAD
T
BA
4-PORT CHANGEOVER
VALVE - REFLEX STEERING
6-PORT DIVERTER
VALVE - STEERING
Return Filter
25 Micron
90 Micron (In-Tank)
Strainer Filter
STEERING MOTOR
EF
T
P
L
R
GEAR PUMP
REAR STEERING CYLINDER
RH STEERING CYLINDER
LH STEERING CYLINDER
TILT CYLINDER
LIFT CYLINDER
LH CARRIAGE CYLINDER
A's Represent Back Of Valve
B's Represent Front Of Valve
Legend
Feed From Pump
Return To Tank (Bleed)
Steering Lines
Hydraulic Functions
OUTLETMODEAUXILIARYTILTREACHLIFTINLET
P
P1
P2
A
B
5.7: Steering & Hydraulic Functions Circuit
https://www.forkliftpdfmanuals.com/

Related product manuals