EasyManua.ls Logo

Comnet CNFE2MC2C/M - Using the Module through a Virtual COM port (VCP)

Comnet CNFE2MC2C/M
29 pages
Print Icon
To Next Page IconTo Next Page
To Next Page IconTo Next Page
To Previous Page IconTo Previous Page
To Previous Page IconTo Previous Page
Loading...
INS_CNFE2MC2C[/M]_REV–
01/18/12 PAGE 20
INSTALLATION AND OPERATION MANUAL CNFE2MC2C[/M]
Tech Support: 1.888.678.9427
Using the Module through a Virtual COM port (VCP)
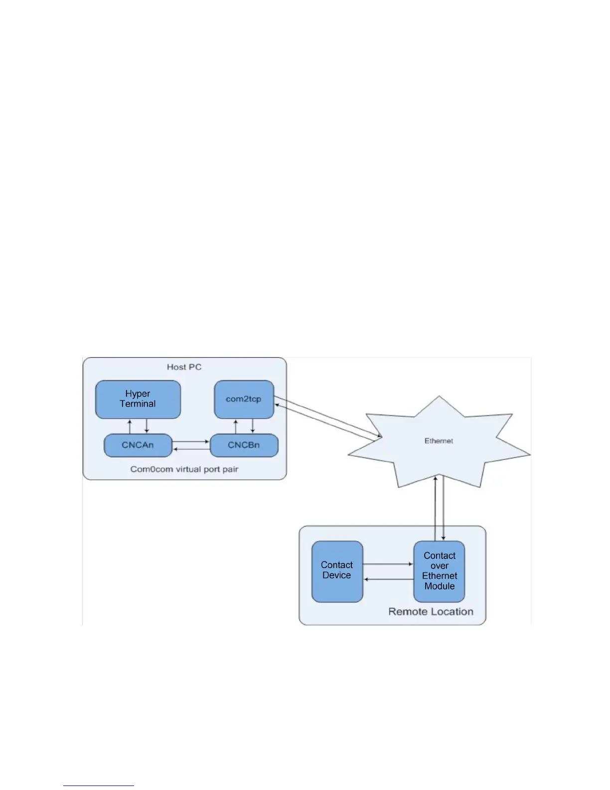
The ComNet Contact over Ethernet module Configuration application offers easy creation and
modification of VCP connections using a single application. Such connections contain several
components:
» The legacy serial application connects to a virtual COM port on the PC. This port is one
of a pair created using com0com. From within the ComNet Contact over Ethernet module
Configuration application you can create new port pairs and edit the names of existing ports to
cater to serial applications that do not understand the default CNCA/CNCB naming convention
used by com0com.
» The second port in the pair is opened by com2tcp, which creates a telnet connection to the
remote contact over Ethernet module over Ethernet. The Configuration application lists all
contact over Ethernet modules it finds and offers a convenient method for accessing their web-
based configuration pages.
» The Host PC connects to the remote contact over Ethernet modules, as shown in Figure 20.
Connection Creation
Figure 20 – Connection creation
The ComNet Contact over Ethernet module Configuration application gathers the information
necessary for creating these connections using com0com and UPnP and then saves entries in the
system registry.

Related product manuals