EasyManua.ls Logo

Comtech EF Data XTD-400C - Page 156

Comtech EF Data XTD-400C
158 pages
Print Icon
To Next Page IconTo Next Page
To Next Page IconTo Next Page
To Previous Page IconTo Previous Page
To Previous Page IconTo Previous Page
Loading...
MNC-0000-015 8 of 10 Revision F
Operation Addendum, Block Upconverter
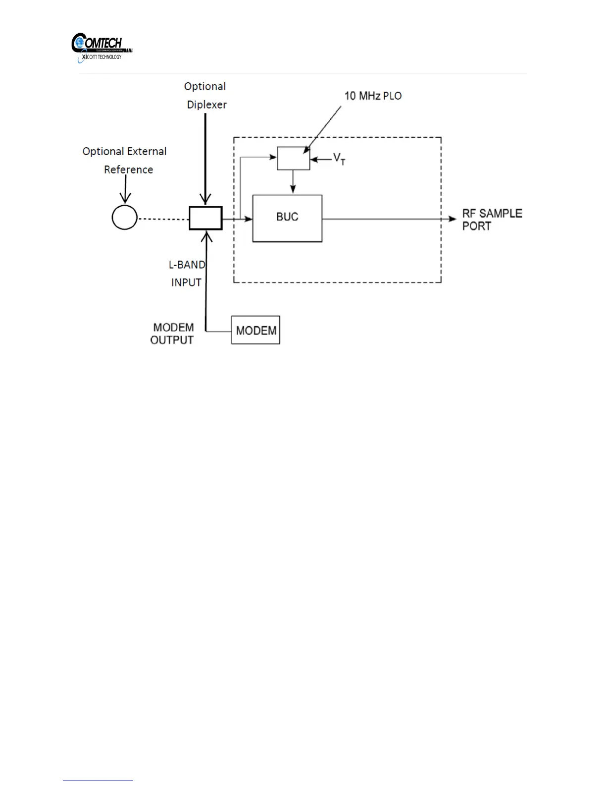
Figure 5, Internal Phase Locked Oscillator with External Input
EAR EXPORT CONTROLLED: The information contained in this Manual refers or relates to a product that is subject
to the U.S. Export Administration Regulations (EAR). Transfer of data herein by any means to a Foreign Person,
whether in the U.S. or abroad, may require an export license from the U.S. Department of Commerce.

Table of Contents

Related product manuals