EasyManua.ls Logo

Comtech EF Data XTD-400C - RF Inhibit with Switch a Opened

Comtech EF Data XTD-400C
158 pages
Print Icon
To Next Page IconTo Next Page
To Next Page IconTo Next Page
To Previous Page IconTo Previous Page
To Previous Page IconTo Previous Page
Loading...
MNC-0300-036 15 of 26 Revision E
Unpacking and Installation
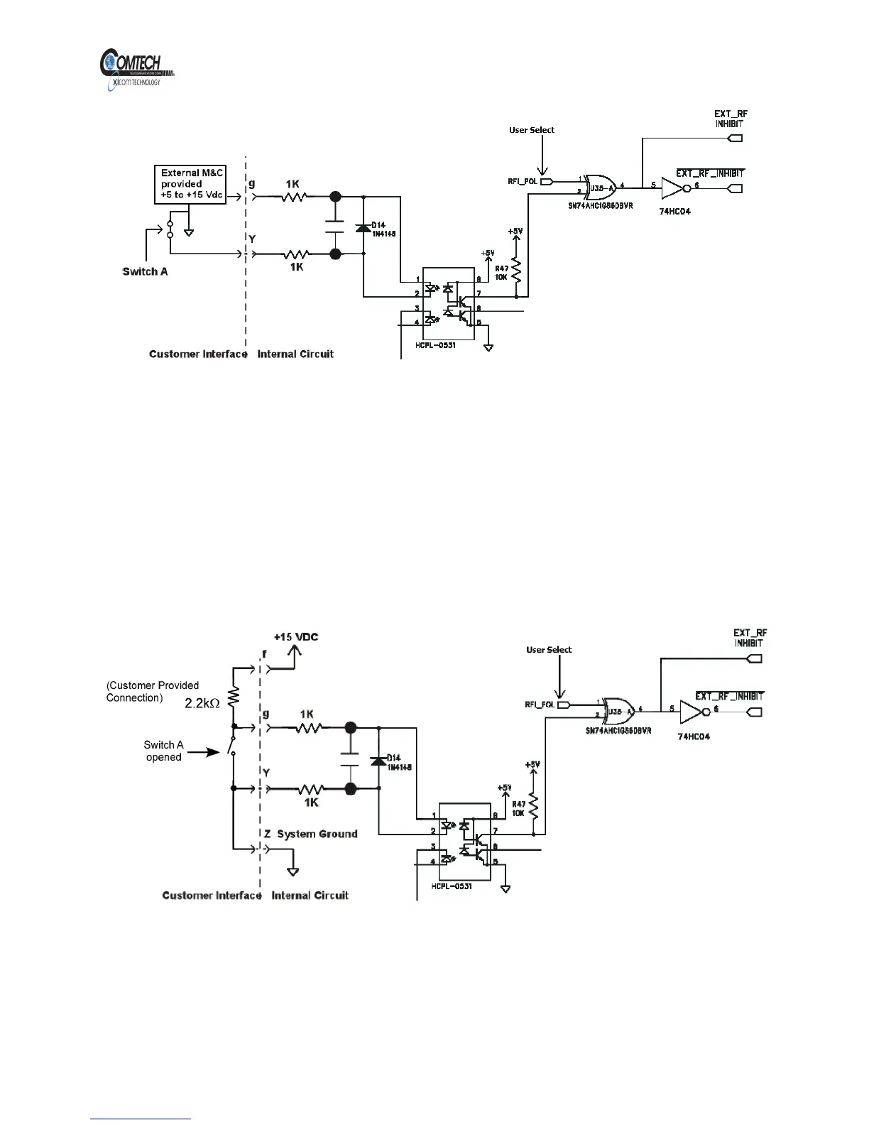
Figure 7, RF Inhibit with External Source
RF Inhibit with Switch A Opened
Refer to Figure 8. The RF Inhibit circuit also can be used with inverted
logic. The figure illustrates a RF inhibit circuit using an external resistor.
RF will be inhibited when switch A is opened and Polarity Input is Hi.
If there is a need for RF to be inhibited when opto isolator is off, the
Polarity Input should be Low.
Figure 8, RF Inhibit with Switch A opened
EAR EXPORT CONTROLLED: The information contained in this Manual refers or relates to a product that is subject
to the U.S. Export Administration Regulations (EAR). Transfer of data herein by any means to a Foreign Person,
whether in the U.S. or abroad, may require an export license from the U.S. Department of Commerce.

Table of Contents

Related product manuals