EasyManua.ls Logo

Control Techniques Unidrive M100 - Page 39

Control Techniques Unidrive M100
42 pages
Print Icon
To Next Page IconTo Next Page
To Next Page IconTo Next Page
To Previous Page IconTo Previous Page
To Previous Page IconTo Previous Page
Loading...
Unidrive M100/M101/M200/M201/M300 Guía detallada 39
Publicación: 1
English Français Deutsch Italiano Español
PASO 9: Encendido del accionamiento
Cerciórese de que el accionamiento no emita señal de activación, el terminal 11 (o los terminales 31 y 34 en
Unidrive M300) está abierto.
Compruebe que no se emite señal de marcha, los terminales 12 y 13 están abiertos (Unidrive M100, M200 y
M300).
Cerciórese de que el motor esté conectado al accionamiento.
Compruebe que la conexión del motor (Δ o Y) es correcta.
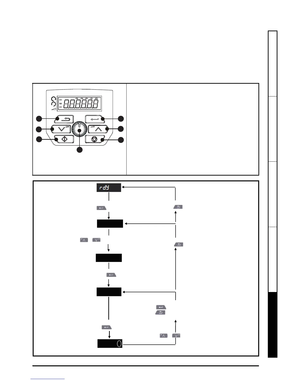
PASO 10: Uso del teclado
La pantalla ofrece información al usuario acerca del estado operativo del accionamiento y los códigos de alarma y
desconexión. El teclado permite cambiar parámetros, detener y activar el accionamiento, así como reiniciarlo.
1
V A Hz rpm %
4
1
2
3
5
6
7
(1) La tecla de introducción permite acceder al modo de vista o
de modificación de parámetros, o aceptar la modificación de un
parámetro.
(2 / 6) Las teclas de desplazamiento permiten seleccionar
parámetros individuales o modificar valores de parámetros.
(3) La tecla de parada/reinicio (roja) permite detener y reiniciar el
accionamiento en el modo de teclado (activada en Unidrive M101
y M201). También permite reiniciar el accionamiento en el modo
de terminal.
(4) El Potenciómetro de referencia de velocidad permite controlar
la referencia de frecuencia (solamente en Unidrive M101 y M201).
(5) La tecla de inicio (verde) se utiliza para poner en marcha el
accionamiento en el modo de teclado (activada en Unidrive M101
y M201).
(7) La tecla de escape se utiliza para salir del modo de
modificación/vista de parámetros.
Pr 10
Pr 01
0.00
0.00
Modo
de estado
Para acceder al modo de vista de parámetros,
pulse la tecla
Modo de vista
de parámetros
Vista de valor
de parámetro
Pulse o para seleccionar un parámetro
Para ver el valor del parámetro,
pulse la tecla
Para acceder al modo de modificación,
pulse la tecla
Para volver al modo de estado,
pulse la tecla
Para volver al modo de vista de parámetros,
pulse la tecla
Modo de modificación (el dígito modificado parpadea)
La retención de o aumenta o reduce el valor
Para volver a la vista de parámetros
pulse la tecla para conservar el nuevo valor
pulse la tecla para omitir el nuevo valor y devolver
el parámetro al valor previo a la modificación

Related product manuals