EasyManua.ls Logo

Control Techniques Unidrive M200 - Page 29

Control Techniques Unidrive M200
52 pages
Print Icon
To Next Page IconTo Next Page
To Next Page IconTo Next Page
To Previous Page IconTo Previous Page
To Previous Page IconTo Previous Page
Loading...
Schritt-für-Schritt-Anleitung Unidrive M200/M201/M300 29
Ausgabenummer: 1
English Français
Deutsch
Italiano Español
SCHRITT 9: Einschalten des Umrichters
Stellen Sie sicher, dass die Umrichterfreigabe nicht gesetzt ist, d. h. Klemme 11 (bzw. Klemmen 31 und 35
beim Unidrive M300) offen ist (sind).
Stellen Sie sicher, dass das Startsignal nicht gesetzt ist, d. h. Klemmen 12 und 13 offen sind
(Unidrive M200 und M300).
Stellen Sie sicher, dass der Motor an den Umrichter angeschlossen ist.
Stellen Sie sicher, dass der Motor korrekt angeschlossen ist (Δ oder Y).
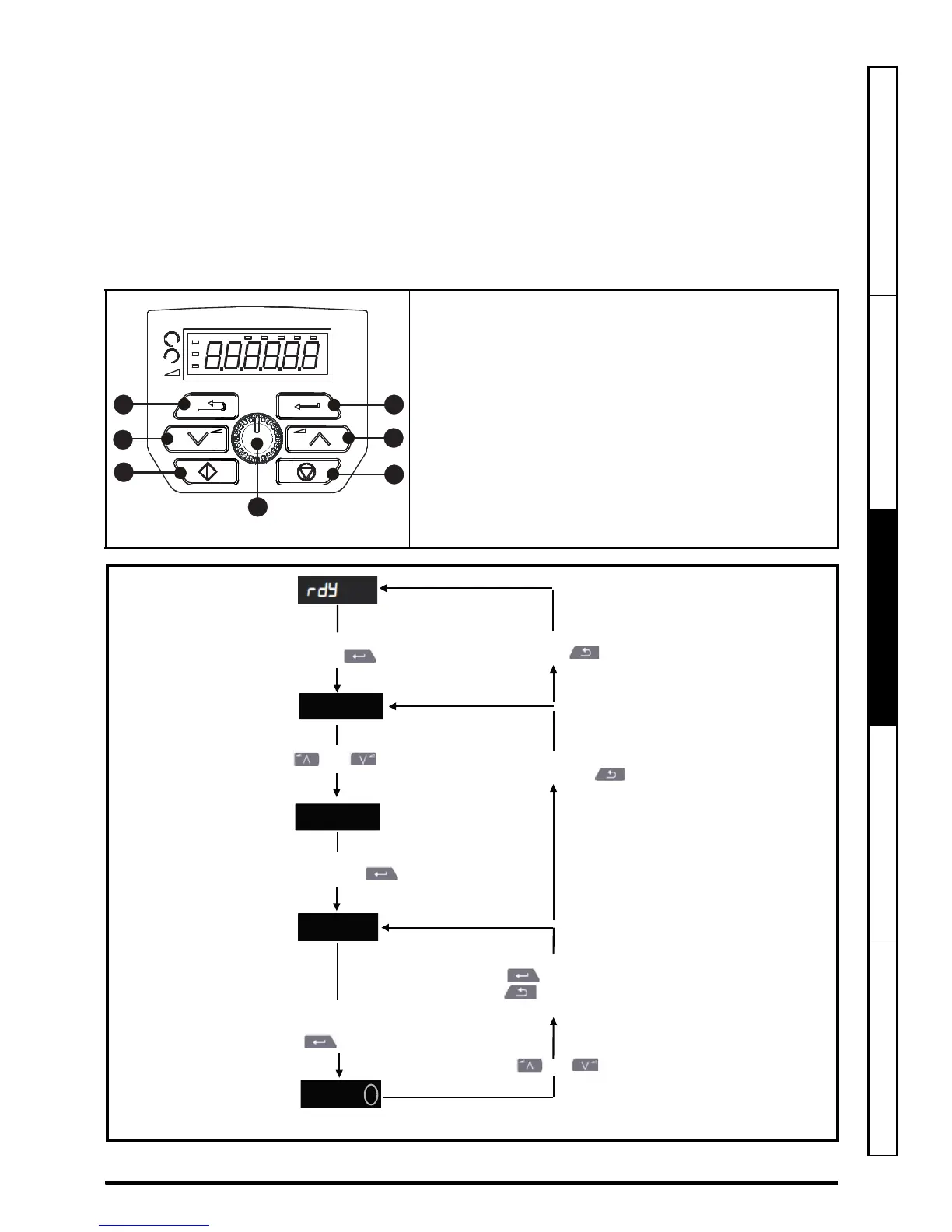
SCHRITT 10: Verwendung der Bedieneinheit
Das Display zeigt dem Benutzer Informationen zum Betriebszustand des Umrichters, Alarmen und
Abschaltungscodes an. Die Bedieneinheit bietet die Möglichkeit, Parameter zu ändern, den Umrichter zu starten
und zu stoppen sowie den Umrichter zurückzusetzen.
1
V A Hz rpm %
4
1
2
3
5
6
7
(1) Die Enter-Taste dient dem Aufruf des Anzeige- oder
Bearbeitungsmodus der Parameter oder der Bestätigung eines
bearbeiteten Parameters.
(2 / 6) Die Navigationstasten dienen zur Auswahl eines bestimmten
Parameters oder zur Bearbeitung von Parameterwerten.
(3) Die Stop/Reset-Taste (rot) dient zum Anhalten des Umrichters im
Keypad-Modus (beim Unidrive M201 aktiviert). Sie kann auch zum
Rücksetzen des Umrichters im Modus für Klemmenansteuerung
verwendet werden.
(4) Die Drehzahlsollwert-Potentiometer-Taste dient zur Regelung des
Frequenzsollwerts (nur beim Unidrive M201).
(5) Die Start-Taste (grün) dient zum Starten des Umrichters im
Keypad-Modus (beim Unidrive M201 aktiviert).
(7) Die Escape-Taste dient zum Verlassen des Modus
Parameterbearbeitung/-anzeige.
Pr 10
Pr 01
0.00
0.00
Status-
modus
Parameter-
Anzeigemodus
Anzeige des
Parameterwerts
Modus ,Parameter ändern’
(bearbeitete Ziffer blinkt)
Zum Wechseln in den Modus ‚Parameter
anzeigen‘ drücken Sie
Um den Parameter auszuwählen,
drücken Sie oder
Zur Anzeige des Parameterwerts
drücken Sie die Taste
Zur Rückkehr zum Statusmodus
drücken Sie die Taste
Zur Rückkehr zum Parameter-
Anzeigemodus drücken Sie
Zum Wechseln in den
Bearbeitungsmodus die
Taste drücken
Durch Halten von oder wird der Wert
erhöht bzw. verringert.
Um zur Ansicht Parameterwerte zurückzukehren,
drücken Sie die Taste , um den neuen Parameterwert zu behalten
drücken Sie die Taste , um den neuen Parameterwert zu ignorieren
und den Parameterwert auf den Wert vor der Bearbeitung zurückzusetzen

Related product manuals