EasyManua.ls Logo

Cornelius UF-1 - Troubleshooting

Cornelius UF-1
32 pages
Print Icon
To Next Page IconTo Next Page
To Next Page IconTo Next Page
To Previous Page IconTo Previous Page
To Previous Page IconTo Previous Page
Loading...
UF-1 and UFB-1 Valves Training Manual
© 2023, Marmon Foodservice Technologies Inc. - 18 - Publication Number: 315222001OPR
TROUBLESHOOTING
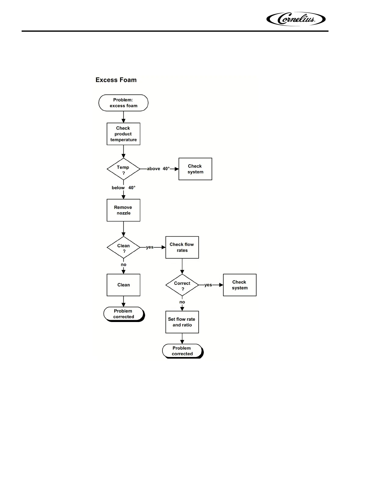
Figure 33

Other manuals for Cornelius UF-1

Related product manuals