EasyManua.ls Logo

Cornelius UF-1 - Page 25

Cornelius UF-1
32 pages
Print Icon
To Next Page IconTo Next Page
To Next Page IconTo Next Page
To Previous Page IconTo Previous Page
To Previous Page IconTo Previous Page
Loading...
UF-1 and UFB-1 Valves Training Manuai
Publication Number: 315222001OPR - 21 - © 2023, Marmon Foodservice Technologies
TROUBLESHOOTING
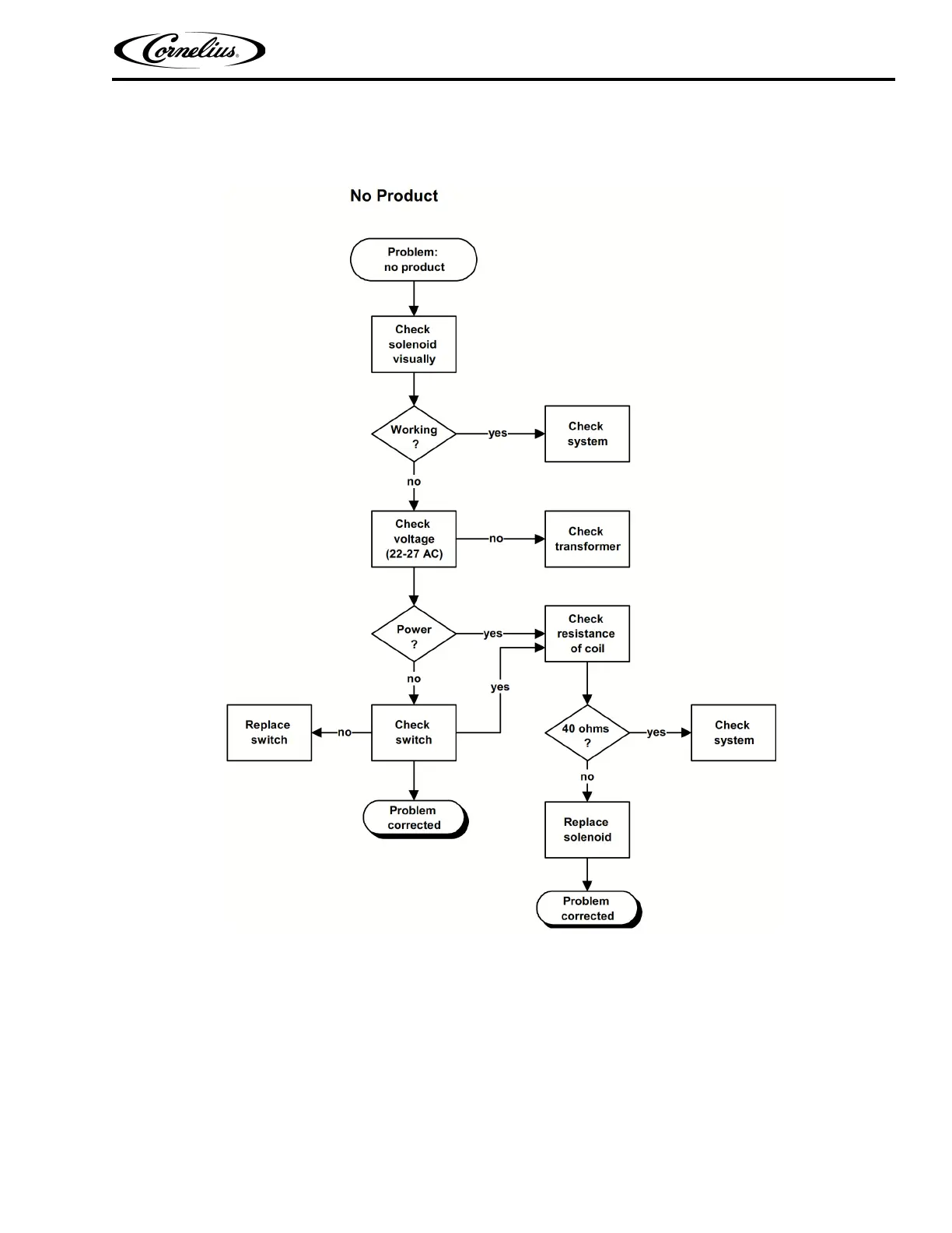
Figure 36

Other manuals for Cornelius UF-1

Related product manuals